Задание 1 Параграф 55 ГДЗ Мякишев 10 класс (Физика)
Решение #1

Рассмотрим вариант решения задания из учебника Мякишев, Буховцев 10 класс, Просвещение:
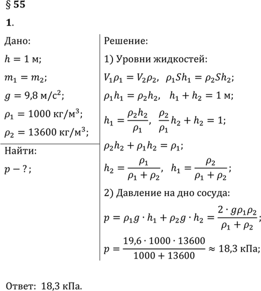
55.1. В цилиндрический сосуд налиты ртуть и вода, причём их массы одинаковы. Общая высота столба жидкости 1 м. Определите давление на дно сосуда. Плотность ртути 13,6·10^3 кг/м^3.
Похожие решебники
Популярные решебники 10 класс Все решебники
*К сожалению, временные проблемы с публикацией комментариев с мобильных устройств.