Задание ЕГЭ 3 Параграф 54 ГДЗ Мякишев 10 класс (Физика)
Решение #1

Рассмотрим вариант решения задания из учебника Мякишев, Буховцев 10 класс, Просвещение:
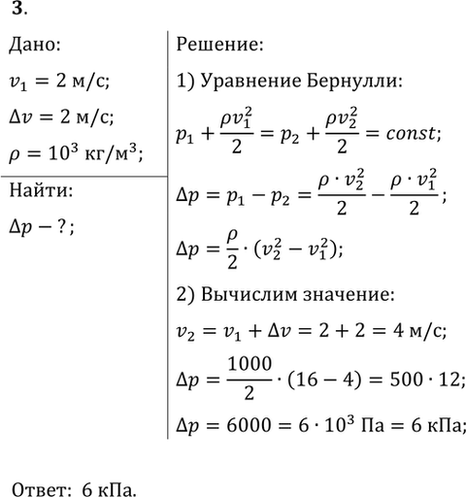
54E.3. В широкой части реки скорость течения равна 2 м/с, в более узкой части скорость увеличивается на 2 м/с. На сколько различается давление жидкости в этих частях реки?
Похожие решебники
Популярные решебники 10 класс Все решебники
*К сожалению, временные проблемы с публикацией комментариев с мобильных устройств.