Упр.52.4 ГДЗ Мерзляк 10 класс Углубленный уровень (Алгебра)
Решение #1

Рассмотрим вариант решения задания из учебника Мерзляк, Номировский, Поляков 10 класс, Просвещение:
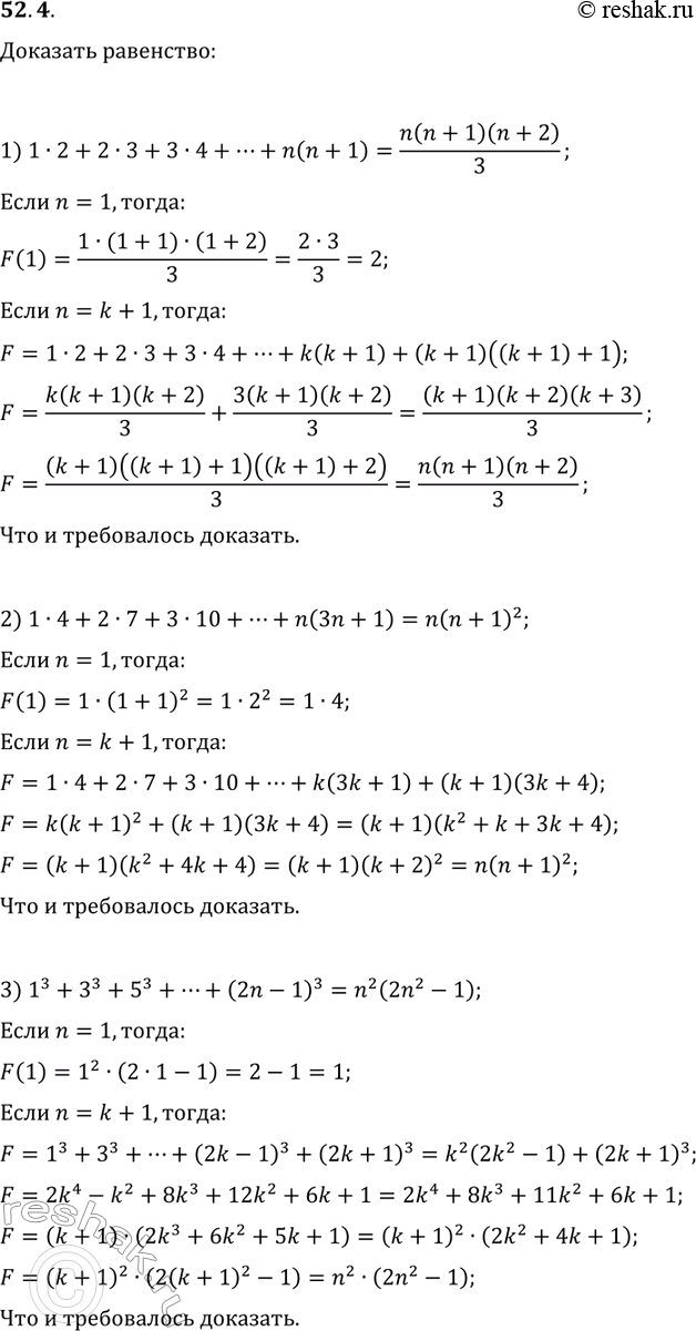
52.4. Докажите, что при любом натуральном n выполняется равенство:
1) 1·2+2·3+3·4+...+n(n+1)=n(n+1)(n+2)/3;
2) 1·4+2·7+3·10+...+n(3n+1)=n(n+1)^2;
3) 1^3+3^3+5^3+...+(2n-1)^3=n^2(2n^2-1).
Похожие решебники
Популярные решебники 10 класс Все решебники
*размещая тексты в комментариях ниже, вы автоматически соглашаетесь с пользовательским соглашением