Задание 3 Параграф 52 ГДЗ Мякишев 10 класс (Физика)
Решение #1
Решение #2
Решение #3

Рассмотрим вариант решения задания из учебника Мякишев, Буховцев 10 класс, Просвещение:
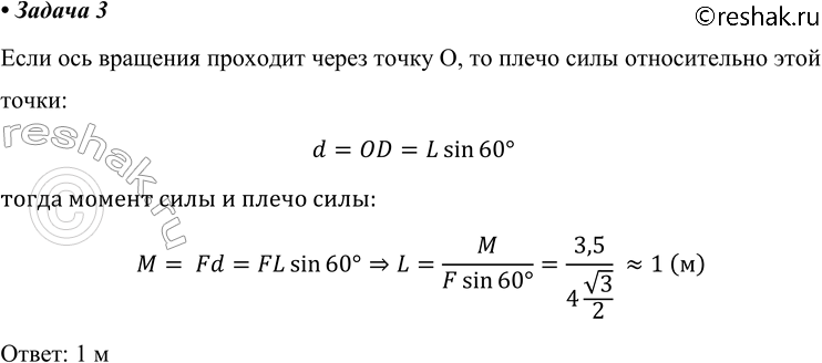
3. Человек, открывая дверь, прикладывает силу 4 Н, которая направлена под углом 60° к плоскости двери в горизонтальном направлении. Момент силы равен 3,5 Н * м. Определите расстояние от ручки до оси вращения двери.
Похожие решебники
Популярные решебники 10 класс Все решебники
*К сожалению, временные проблемы с публикацией комментариев с мобильных устройств.