Задание 5 Параграф 52 ГДЗ Мякишев 10 класс (Физика)
Решение #1
Решение #2
Решение #3

Рассмотрим вариант решения задания из учебника Мякишев, Буховцев 10 класс, Просвещение:
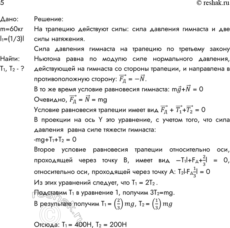
5. На трапеции сидит гимнаст массой 60 кг. Он расположен на расстоянии 1/3 её длины, считая от одного из её концов. Определите натяжение тросов, на которых подвешена трапеция.
Похожие решебники
Популярные решебники 10 класс Все решебники
*К сожалению, временные проблемы с публикацией комментариев с мобильных устройств.