Задание ЕГЭ 1 Параграф 51 ГДЗ Мякишев 10 класс (Физика)
Решение #1

Рассмотрим вариант решения задания из учебника Мякишев, Буховцев 10 класс, Просвещение:
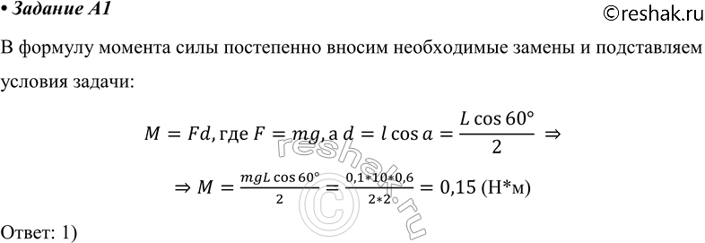
A1. При выполнении лабораторной работы ученик установил наклонную плоскость под углом 60° к поверхности стола. Длина плоскости равна 0,6 м. Момент силы тяжести бруска массой 0,1 кг относительно точки О при прохождении им середины наклонной плоскости равен
1) 0,15 Н * м
2) 0,30 Н * м
3) 0,45 Н * м
4) 0,60 Н * м
Похожие решебники
Популярные решебники 10 класс Все решебники
*К сожалению, временные проблемы с публикацией комментариев с мобильных устройств.