Задание 4 Параграф 52 ГДЗ Мякишев 10 класс (Физика)
Решение #1
Решение #2
Решение #3

Рассмотрим вариант решения задания из учебника Мякишев, Буховцев 10 класс, Просвещение:
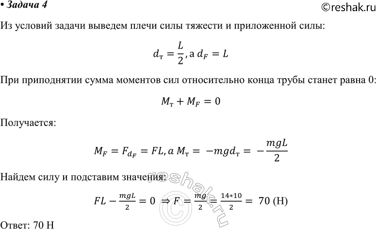
4. Труба массой 14 кг лежит на земле. Какую силу надо приложить к одному из концов трубы, чтобы его слегка приподнять?
Похожие решебники
Популярные решебники 10 класс Все решебники
*К сожалению, временные проблемы с публикацией комментариев с мобильных устройств.