Задание 1 Параграф 52 ГДЗ Мякишев 10 класс (Физика)
Решение #1
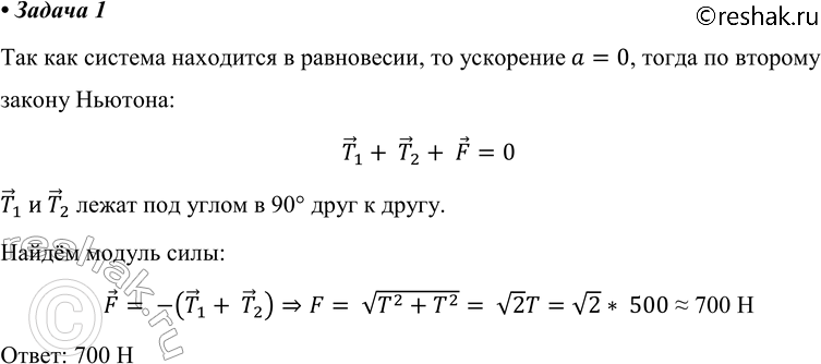
Решение #2
Решение #3

Рассмотрим вариант решения задания из учебника Мякишев, Буховцев 10 класс, Просвещение:
1. Для запуска планера применяют резиновый канат. Определите силу, с которой планер действует на канат, в тот момент, когда две половины каната составляют между собой угол 90°, а каждая из них растянута силой 500 Н.
Похожие решебники
Популярные решебники 10 класс Все решебники
*К сожалению, временные проблемы с публикацией комментариев с мобильных устройств.