Задание ЕГЭ 1 Параграф 5 ГДЗ Мякишев 10 класс (Физика)
Решение #1

Рассмотрим вариант решения задания из учебника Мякишев, Буховцев 10 класс, Просвещение:
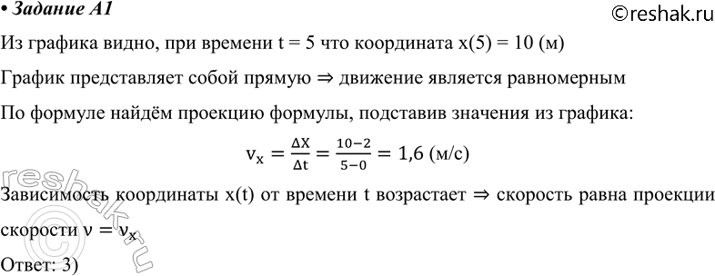
A1 На рисунке представлен график движения точки. Определите значение её координаты и скорости движения в момент времени 5 с.
1) 2 м; 1,6 м/с
2) 10 м; 2 м/с
3) 10 м; 1,6 м/с
4) 2 м; 2 м/с
Похожие решебники
Популярные решебники 10 класс Все решебники
*К сожалению, временные проблемы с публикацией комментариев с мобильных устройств.