Задание 1 Параграф 5 ГДЗ Мякишев 10 класс (Физика)
Решение #1
Решение #2

Рассмотрим вариант решения задания из учебника Мякишев, Буховцев 10 класс, Просвещение:
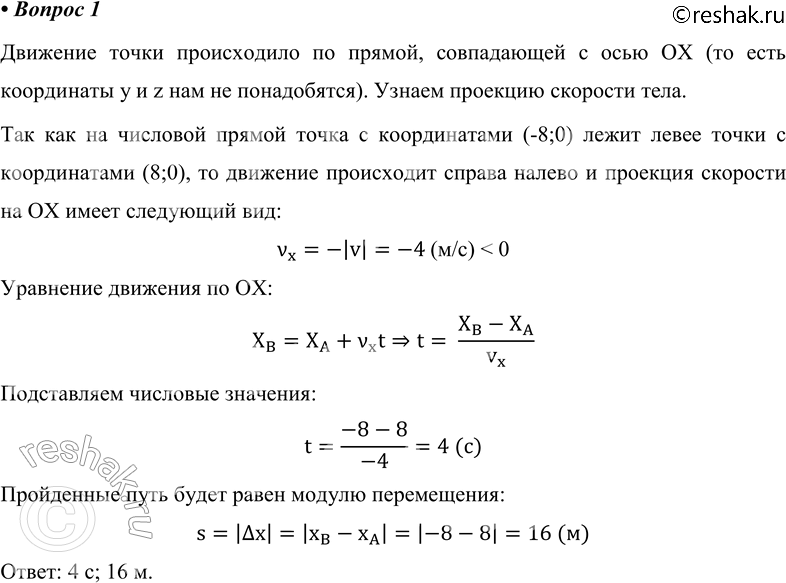
1. При равномерном движении точки по прямой, совпадающей с осью ОХ, координата точки изменилась от 8 до -8 м. Определите время, в течение которого произошло изменение координаты, если модуль скорости равен 4 м/с. Какой путь прошла точка за это время?
Похожие решебники
Популярные решебники 10 класс Все решебники
*К сожалению, временные проблемы с публикацией комментариев с мобильных устройств.