Задание 2 Параграф 5 ГДЗ Мякишев 10 класс (Физика)
Решение #1
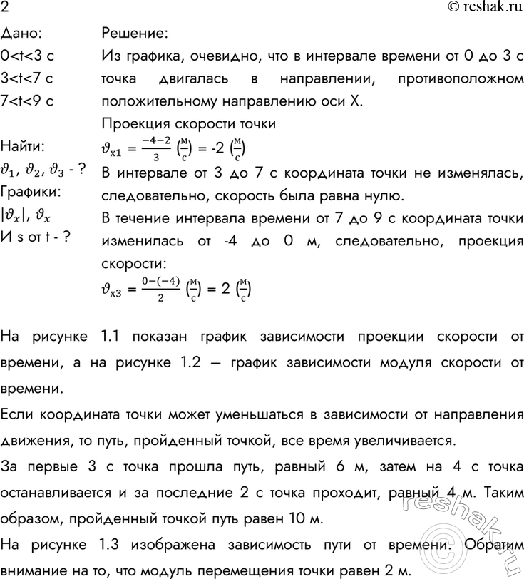
Решение #2
Решение #3

Рассмотрим вариант решения задания из учебника Мякишев, Буховцев 10 класс, Просвещение:
2. На рисунке 1.17 изображён график зависимости координаты от времени для точки, движущейся вдоль оси ОХ. Опишите движение точки в интервалах времени от 0 до 3 с, от 3 до 7 с и от 7 до 9 с. Постройте графики модуля и проекции скорости в зависимости от времени. Начертите график зависимости пути от времени.
Похожие решебники
Популярные решебники 10 класс Все решебники
*К сожалению, временные проблемы с публикацией комментариев с мобильных устройств.