Задание 4 Параграф 5 ГДЗ Мякишев 10 класс (Физика)
Решение #1

Рассмотрим вариант решения задания из учебника Мякишев, Буховцев 10 класс, Просвещение:
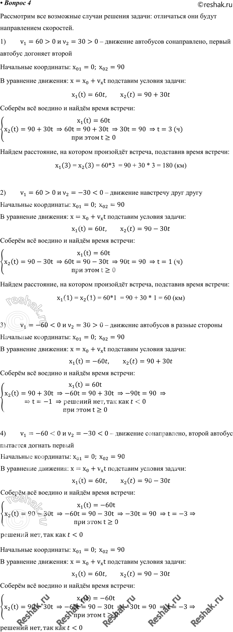
4. Из пунктов, отстоящих друг от друга на расстоянии 90 км, одновременно выехали два автобуса со скоростями 60 и 30 км/ч, направленными вдоль прямого шоссе, соединяющего эти пункты. Через сколько времени автобусы встретятся? Рассмотрите все возможные случаи.
Похожие решебники
Популярные решебники 10 класс Все решебники
*К сожалению, временные проблемы с публикацией комментариев с мобильных устройств.