Упр.5.385 ГДЗ Виленкин Жохов 5 класс Часть 2, Просвещение (Математика)

Решение #1 (Учебник 2023)

Изображение Выполните действия:1) 7 6/22 + 5 5/22;    2) 6 14/15 Р 3 4/15;   3) 22/36 Р 11/36 + 4/36;   в) 12/75 + 14/75 Р 1/75.При сложении смешанных чисел опираемся на...

Решение #2 (Учебник 2023)

Изображение Выполните действия:1) 7 6/22 + 5 5/22;    2) 6 14/15 Р 3 4/15;   3) 22/36 Р 11/36 + 4/36;   в) 12/75 + 14/75 Р 1/75.При сложении смешанных чисел опираемся на...

Рассмотрим вариант решения задания из учебника Виленкин, Жохов, Александрова 5 класс, Просвещение:
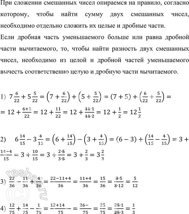
Выполните действия:
1) 7 6/22 + 5 5/22; 2) 6 14/15 Р 3 4/15; 3) 22/36 Р 11/36 + 4/36; в) 12/75 + 14/75 Р 1/75.

При сложении смешанных чисел опираемся на правило, согласно которому, чтобы найти сумму двух смешанных чисел, необходимо отдельно сложить их целые и дробные части.
Если дробная часть уменьшаемого больше или равна дробной части вычитаемого, то, чтобы найти разность двух смешанных чисел, необходимо из целой и дробной частей уменьшаемого вычесть соответственно целую и дробную части вычитаемого.

1) 7 6/22+5 5/22=(7+6/22)+(5+5/22)=(7+5)+(6/22+5/22)=12+(6+5)/22=12+11/22=12+(11•1)/(11•2)=12+1/2=12 1/2

2) 6 14/15-3 4/15=(6+14/15)-(3+4/15)=(6-3)+(14/15-4/15)=3+(14-4)/15=3+10/15=3+(2•5)/(3•5)=3+2/3=3 2/3

3) 22/36-11/36+4/36=(22-11+4)/36=(11+4)/36=15/36=(3•5)/(3•12)=5/12

4) 12/75+14/75-1/75=(12+14-1)/75=(26-1)/75=25/75=(25•1)/(25•3)=1/3

*Цитирирование задания со ссылкой на учебник производится исключительно в учебных целях для лучшего понимания разбора решения задания.
*размещая тексты в комментариях ниже, вы автоматически соглашаетесь с пользовательским соглашением