Упр.5.362 ГДЗ Виленкин Жохов 5 класс Часть 2, Просвещение (Математика)

Решение #1 (Учебник 2023)

Изображение Юные натуралисты изучали прибрежную флору своего родного края, используя моторную лодку. Они начали исследование с озера и проплыли вдоль его берега 21 км, затратив на...

Решение #2 (Учебник 2023)

Изображение Юные натуралисты изучали прибрежную флору своего родного края, используя моторную лодку. Они начали исследование с озера и проплыли вдоль его берега 21 км, затратив на...

Рассмотрим вариант решения задания из учебника Виленкин, Жохов, Александрова 5 класс, Просвещение:
Юные натуралисты изучали прибрежную флору своего родного края, используя моторную лодку. Они начали исследование с озера и проплыли вдоль его берега 21 км, затратив на этот путь 3 ч. Затем исследователи вошли в реку, которая вытекает из озера, и проплыли по ней ещё 2 ч. Сколько километров ребята проплыли по реке, если скорость её течения равна 2 км/ч?
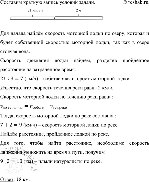
Составим краткую запись условий задачи.
Для начала найдём скорость моторной лодки по озеру, которая и будет собственной скоростью моторной лодки, так как в озере стоячая вода.
Скорость движения лодки найдём, разделив пройденное расстояние на затраченное время.
21:3=7 (км/ч) – собственная скорость моторной лодки.
Известно, что скорость течения реки равна 2 км/ч.
Скорость моторной лодки по течению реки равна:
v_(по течению)=v_собств+v_(теч.реки)
Тогда, скорость моторной лодки по реке составила:
7+2=9 (км/ч) – скорость моторной лодки по реке.
Найдём расстояние, пройденное лодкой по реке.
Для того, чтобы найти расстояние, необходимо скорость движения умножить на время в пути, получим
9•2=18 (км) – плыли натуралисты по реке.

Ответ: 18 км.

*Цитирирование задания со ссылкой на учебник производится исключительно в учебных целях для лучшего понимания разбора решения задания.
*размещая тексты в комментариях ниже, вы автоматически соглашаетесь с пользовательским соглашением