Упр.5.14 ГДЗ Мерзляк 10 класс Углубленный уровень (Алгебра)
Решение #1

Рассмотрим вариант решения задания из учебника Мерзляк, Номировский, Поляков 10 класс, Просвещение:
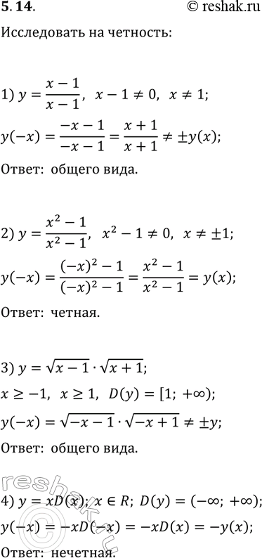
5.14. Исследуйте на чётность функцию:
1) y=(x-1)/(x-1); 3) y=v(x-1)·v(x+1);
2) y=(x^2-1)/(x^2-1); 4) y=xD(x).
Похожие решебники
Популярные решебники 10 класс Все решебники
*размещая тексты в комментариях ниже, вы автоматически соглашаетесь с пользовательским соглашением