🔥ГДЗ под запретом?

Упр.4.253 ГДЗ Виленкин Жохов 6 класс Часть 2, Просвещение (Математика)

Решение #1 (Учебник 2023)

Изображение ) Масса трёх контейнеров для полярной экспедиции равна 3600 кг. Масса первого контейнера в 1 1/3 раза больше массы третьего, а масса второго составляет 2/3 массы...

Решение #2 (Учебник 2023)

Изображение ) Масса трёх контейнеров для полярной экспедиции равна 3600 кг. Масса первого контейнера в 1 1/3 раза больше массы третьего, а масса второго составляет 2/3 массы...
Дополнительное изображение
Дополнительное изображение

Решение #3 (Учебник 2023)

Изображение ) Масса трёх контейнеров для полярной экспедиции равна 3600 кг. Масса первого контейнера в 1 1/3 раза больше массы третьего, а масса второго составляет 2/3 массы...

Рассмотрим вариант решения задания из учебника Виленкин, Жохов, Чесноков 6 класс, Просвещение:
) Масса трёх контейнеров для полярной экспедиции равна 3600 кг. Масса первого контейнера в 1 1/3 раза больше массы третьего, а масса второго составляет 2/3 массы третьего. Чему равна масса каждого контейнера?
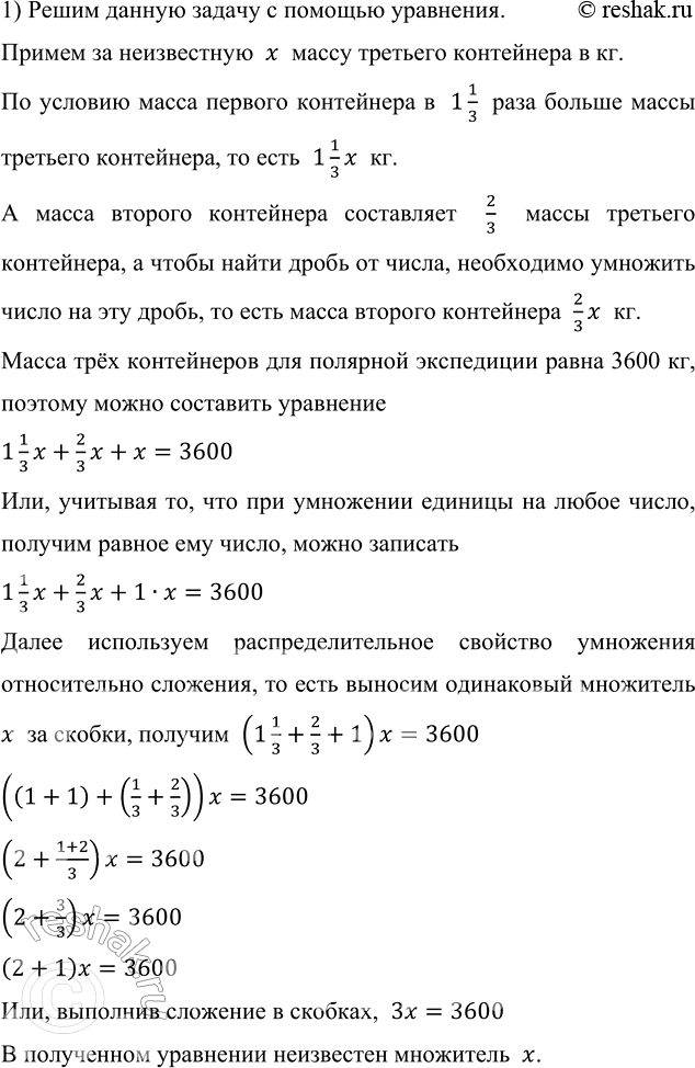
Решим данную задачу с помощью уравнения.
Примем за неизвестную x массу третьего контейнера в кг.
По условию масса первого контейнера в 1 1/3 раза больше массы третьего контейнера, то есть 1 1/3 x кг.
А масса второго контейнера составляет 2/3 массы третьего контейнера, а чтобы найти дробь от числа, необходимо умножить число на эту дробь, то есть масса второго контейнера 2/3 x кг.
Масса трёх контейнеров для полярной экспедиции равна 3600 кг, поэтому можно составить уравнение
1 1/3 x+2/3 x+x=3600
Или, учитывая то, что при умножении единицы на любое число, получим равное ему число, можно записать
1 1/3 x+2/3 x+1•x=3600
Далее используем распределительное свойство умножения относительно сложения, то есть выносим одинаковый множитель x за скобки, получим (1 1/3+2/3+1)x=3600
((1+1)+(1/3+2/3))x=3600
(2+(1+2)/3)x=3600
(2+3/3)x=3600
(2+1)x=3600
Или, выполнив сложение в скобках, 3x=3600
В полученном уравнении неизвестен множитель x.
Для того, чтобы найти неизвестный множитель, необходимо произведение разделить на известный множитель, получим
x=3600:3 или, выполнив деление, x=1200.
Значит, масса третьего контейнера 1200 кг.
Значит, масса первого контейнера
1 1/3•1200=4/3•1200=(4•1200)/3=(4•3•400)/3=1600 (кг).
А масса второго контейнера 2/3•1200=(2•1200)/3=(2•400•3)/3=800 (кг).
Ответ: 1600 кг, 800 кг, 1200 кг.
2) На консервном заводе за смену изготавливали 4200 банок трёх видов пюре для малышей. Банки мясного пюре составляли 2/9 банок фруктового пюре. А банок овощного пюре было в 1 1/9 раза больше банок фруктового пюре. Сколько банок пюре каждого вида было изготовлено за смену?
Решим данную задачу с помощью уравнения.
Примем за неизвестную x количество банок фруктового пюре.
По условию банки мясного пюре составляли 2/9 банок фруктового пюре, а чтобы найти дробь от числа, необходимо умножить число на эту дробь, то есть мясного пюре было 2/9 x банок.
А банок овощного пюре было в 1 1/9 раза больше банок фруктового пюре, то есть 1 1/9 x шт.
Всего за смену изготавливали 4200 банок пюре, поэтому можно составить уравнение
1 1/9 x+2/9 x+x=4200
Или, учитывая то, что при умножении единицы на любое число, получим равное ему число, можно записать
1 1/9 x+2/9 x+1•x=4200
Далее используем распределительное свойство умножения относительно сложения, то есть выносим одинаковый множитель x за скобки, получим (1 1/9+2/9+1)x=4200
((1+1)+(1/9+2/9))x=4200
(2+(1+2)/9)x=4200
(2+3/9)x=4200
(2+(3•1)/(3•3))x=4200
Или, выполнив сложение в скобках, 2 1/3 x=4200
В полученном уравнении неизвестен множитель x.
Для того, чтобы найти неизвестный множитель, необходимо произведение разделить на известный множитель, получим
x=4200:2 1/3
x=4200:7/3
x=4200•3/7
x=(4200•3)/7
x=(7•600•3)/7
Или, выполнив деление, x=1800.
Значит, фруктового пюре производят 1800 банок.
Значит, мясного пюре производят
2/9•1800=(2•1800)/9=(2•9•200)/9=400 (банок).
А овощного пюре производят 4200-1800-400=2400-400=2000 (кг).
Ответ: 400, 1800, 2000 банок.
Для того, чтобы умножить обыкновенную дробь на натуральное число, необходимо её числитель умножить на это число, а знаменатель оставить без изменения, при этом выполняем сокращение.

*Цитирирование задания со ссылкой на учебник производится исключительно в учебных целях для лучшего понимания разбора решения задания.
*К сожалению, временные проблемы с публикацией комментариев с мобильных устройств.