🔥ГДЗ под запретом?

Упр.4.247 ГДЗ Виленкин Жохов 6 класс Часть 2, Просвещение (Математика)

Решение #1 (Учебник 2023)

Изображение Найдите корень уравнения:а) -х = 4,5;    в) -у = -3,8 + 5;         д) -z = 22 + (-23,4);б) -x = -4/5;   г) -У = -8 5/7 + 7 2/7;   е) -z = -72 + (-9...

Решение #2 (Учебник 2023)

Изображение Найдите корень уравнения:а) -х = 4,5;    в) -у = -3,8 + 5;         д) -z = 22 + (-23,4);б) -x = -4/5;   г) -У = -8 5/7 + 7 2/7;   е) -z = -72 + (-9...
Дополнительное изображение
Дополнительное изображение
Дополнительное изображение

Решение #3 (Учебник 2023)

Изображение Найдите корень уравнения:а) -х = 4,5;    в) -у = -3,8 + 5;         д) -z = 22 + (-23,4);б) -x = -4/5;   г) -У = -8 5/7 + 7 2/7;   е) -z = -72 + (-9...

Рассмотрим вариант решения задания из учебника Виленкин, Жохов, Чесноков 6 класс, Просвещение:
Найдите корень уравнения:
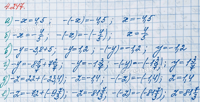
а) -х = 4,5; в) -у = -3,8 + 5; д) -z = 22 + (-23,4);
б) -x = -4/5; г) -У = -8 5/7 + 7 2/7; е) -z = -72 + (-9 7/3).
Уравнение – это равенство, содержащее букву, значение которой необходимо найти.
Корень уравнения – это число, которое при подстановке вместо буквы обращает уравнение в верное числовое равенство.
Решить уравнение – значит найти все его корни или показать, что их вообще нет.
Противоположные числа – это два числа, которые отличаются друг от друга только знаками.
Для того, чтобы сложить два отрицательных числа, необходимо найти модули слагаемых и сложить модули слагаемых; перед полученным числом поставить знак «-».
Для того, чтобы сложить два числа с разными знаками, необходимо найти модули слагаемых и из большего модуля вычесть меньший модуль; перед полученным числом поставить знак слагаемого с большим модулем.
При сравнении модулей чисел опираемся на следующие правила:
- из двух натуральных чисел больше то, которое в натуральном ряду встречается раньше.
- из двух десятичных дробей с разными целыми частями больше та дробь, у которой целая часть больше.
- из двух дробей с одинаковыми знаменателями больше та, у которой числитель больше, и меньше та, у которой числитель меньше.
- из двух смешанных чисел с разными целыми частями больше то число, у которого целая часть больше.
Также при выполнении вычислений опираемся на следующие правила:
- для того, чтобы найти сумму (разность) двух дробей с одинаковыми знаменателями, необходимо сложить (вычесть) их числители, а знаменатель оставить прежним.
- для того, чтобы выполнить вычитание смешанных чисел, необходимо привести дробные части этих чисел к наименьшему общему знаменателю; если дробная часть уменьшаемого меньше дробной части вычитаемого, превратить её в неправильную дробь, уменьшив на единицу целую часть; отдельно выполнить вычитание целых частей и отдельно дробных частей.
а) Дано уравнение -x=4,5, необходимо найти значение x.
Числа x и -x - это противоположные числа, а значит, их значения также должны быть противоположными, то есть x=-(-x)=-4,5
Итак, x=-4,5
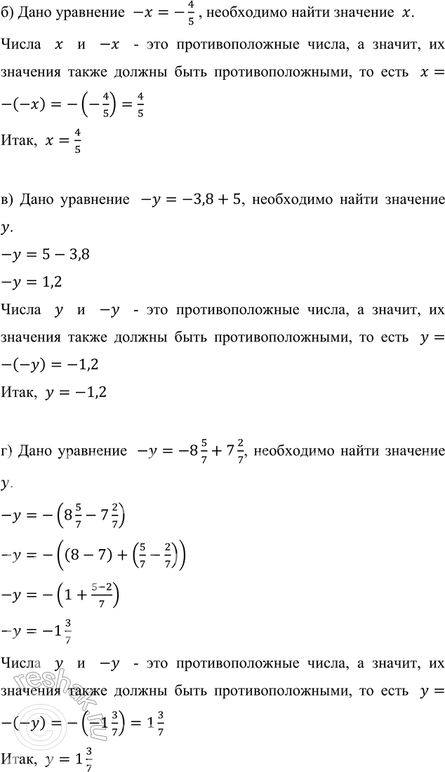
б) Дано уравнение -x=-4/5 , необходимо найти значение x.
Числа x и -x - это противоположные числа, а значит, их значения также должны быть противоположными, то есть x=-(-x)=-(-4/5)=4/5
Итак, x=4/5
в) Дано уравнение -y=-3,8+5, необходимо найти значение y.
-y=5-3,8
-y=1,2
Числа y и -y - это противоположные числа, а значит, их значения также должны быть противоположными, то есть y=-(-y)=-1,2
Итак, y=-1,2
г) Дано уравнение -y=-8 5/7+7 2/7, необходимо найти значение y.
-y=-(8 5/7-7 2/7)
-y=-((8-7)+(5/7-2/7))
-y=-(1+(5-2)/7)
-y=-1 3/7
Числа y и -y - это противоположные числа, а значит, их значения также должны быть противоположными, то есть y=-(-y)=-(-1 3/7)=1 3/7
Итак, y=1 3/7
д) Дано уравнение -z=22+(-23,4), необходимо найти значение z.
-z=-(23,4-22)
-z=-1,4
Числа z и -z - это противоположные числа, а значит, их значения также должны быть противоположными, то есть z=-(-z)=-(-1,4)=1,4
Итак, z=1,4
е) Дано уравнение -z=-72+(-9 7/3), необходимо найти значение z.
-z=-(72+9 7/3)
-z=-(72+9+2 1/3)
-z=-83 1/3
Числа z и -z - это противоположные числа, а значит, их значения также должны быть противоположными, то есть z=-(-z)=-(-83 1/3)=83 1/3
Итак, z=83 1/3

*Цитирирование задания со ссылкой на учебник производится исключительно в учебных целях для лучшего понимания разбора решения задания.
*К сожалению, временные проблемы с публикацией комментариев с мобильных устройств.