🔥ГДЗ под запретом?

Упр.4.242 ГДЗ Виленкин Жохов 6 класс Часть 2, Просвещение (Математика)

Решение #1 (Учебник 2023)

Изображение Вычислите значение выражения:а) (-2 3/4 - 3 1/4) + 3,5;      в) -4 3/5 - (-2 5/6 - 1 1/3);б) (-6 4/9 + 5 5/18) - 2 1/2;   г) -4,75 - (-5 1/2 + 4 1/4).Для того,...

Решение #2 (Учебник 2023)

Изображение Вычислите значение выражения:а) (-2 3/4 - 3 1/4) + 3,5;      в) -4 3/5 - (-2 5/6 - 1 1/3);б) (-6 4/9 + 5 5/18) - 2 1/2;   г) -4,75 - (-5 1/2 + 4 1/4).Для того,...
Дополнительное изображение
Дополнительное изображение

Решение #3 (Учебник 2023)

Изображение Вычислите значение выражения:а) (-2 3/4 - 3 1/4) + 3,5;      в) -4 3/5 - (-2 5/6 - 1 1/3);б) (-6 4/9 + 5 5/18) - 2 1/2;   г) -4,75 - (-5 1/2 + 4 1/4).Для того,...

Рассмотрим вариант решения задания из учебника Виленкин, Жохов, Чесноков 6 класс, Просвещение:
Вычислите значение выражения:
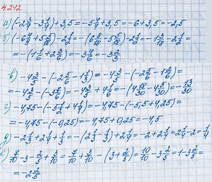
а) (-2 3/4 - 3 1/4) + 3,5; в) -4 3/5 - (-2 5/6 - 1 1/3);
б) (-6 4/9 + 5 5/18) - 2 1/2; г) -4,75 - (-5 1/2 + 4 1/4).
Для того, чтобы из данного числа вычесть другое, необходимо к уменьшаемому прибавить число, противоположное вычитаемому.
Для того, чтобы сложить два числа с разными знаками, необходимо найти модули слагаемых и из большего модуля вычесть меньший модуль; перед полученным числом поставить знак слагаемого с большим модулем.
При сравнении модулей чисел опираемся на следующие правила:
- из двух натуральных чисел больше то, которое в натуральном ряду встречается раньше.
- из двух десятичных дробей с разными целыми частями больше та дробь, у которой целая часть больше.
- из двух дробей с одинаковыми знаменателями больше та, у которой числитель больше, и меньше та, у которой числитель меньше.
- для того, чтобы сравнить две дроби с разными знаменателями, необходимо привести данные дроби к общему знаменателю и применить правило сравнения дробей с одинаковыми знаменателями.
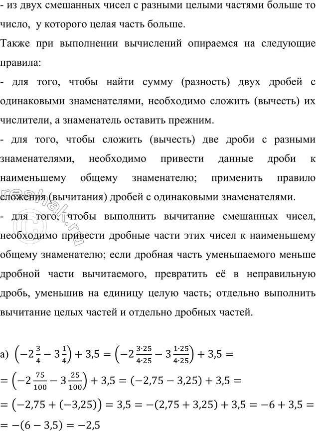
- из двух смешанных чисел с разными целыми частями больше то число, у которого целая часть больше.
Также при выполнении вычислений опираемся на следующие правила:
- для того, чтобы найти сумму (разность) двух дробей с одинаковыми знаменателями, необходимо сложить (вычесть) их числители, а знаменатель оставить прежним.
- для того, чтобы сложить (вычесть) две дроби с разными знаменателями, необходимо привести данные дроби к наименьшему общему знаменателю; применить правило сложения (вычитания) дробей с одинаковыми знаменателями.
- для того, чтобы выполнить вычитание смешанных чисел, необходимо привести дробные части этих чисел к наименьшему общему знаменателю; если дробная часть уменьшаемого меньше дробной части вычитаемого, превратить её в неправильную дробь, уменьшив на единицу целую часть; отдельно выполнить вычитание целых частей и отдельно дробных частей.
а) (-2 3/4-3 1/4)+3,5=(-2 (3•25)/(4•25)-3 (1•25)/(4•25))+3,5=(-2 75/100-3 25/100)+3,5=(-2,75-3,25)+3,5=(-2,75+(-3,25))=3,5=-(2,75+3,25)+3,5=-6+3,5==-(6-3,5)=-2,5
б) (-6 4/9+5 5/18)-2 1/2=-(6 (4•2)/(9•2)-5 5/18)-2 1/2=-(6 8/18-5 5/18)-2 1/2=-((6-5)+(8/18-5/18))-2 1/2=-(1+(8-5)/18)-2 1/2=-1 3/18-2 1/2=-1 (3•1)/(3•6)+(-2 (1•3)/(2•3))=-1 1/6+(-2 3/6)=-(1 1/6+2 3/6)=-((1+2)+(1/6+3/6))=-(3+(1+3)/6)=-3 4/6=-3 (2•2)/(2•3)=-3 2/3
в) -4 3/5—2 5/6-1 1/3=-4 3/5—2 5/6+(-1 1/3)=-4 3/5—(2 5/6+1 (1•2)/(3•2))=-4 3/5—((2+1)+(5/6+2/6))=-4 3/5—3 (5+2)/6=-4 3/5—3 7/6=-4 3/5—(3+1 1/6)=-4 3/5—4 1/6=-4 3/5+4 1/6=-4 (3•6)/(5•6)+4 (1•5)/(6•5)=-4 18/30+4 5/30=-(4 18/30-4 5/30)=-((4-4)+(18/30-5/30))=-(0+(18-5)/30)=-13/30
г) -4,75—5 1/2+4 1/4=-4,75—5 (1•5)/(2•5)+4 (1•25)/(4•25)=-4,75—5 5/10+4 25/100=-4,75—5,5+4,25=-4,75—(-(5,5-4,25))=-4,75-(-1,25)=-4,75+1,25==-(4,75-1,25)=-3,5

*Цитирирование задания со ссылкой на учебник производится исключительно в учебных целях для лучшего понимания разбора решения задания.
*К сожалению, временные проблемы с публикацией комментариев с мобильных устройств.