🔥ГДЗ под запретом?

Упр.4.142 ГДЗ Виленкин Жохов 6 класс Часть 2, Просвещение (Математика)

Решение #1 (Учебник 2023)

Изображение Для проведения математического конкурса были куплены линейки, чертёжные треугольники и транспортиры. Линейки составляли 4/9 всех инструментов, в чертёжные треугольники —...

Решение #2 (Учебник 2023)

Изображение Для проведения математического конкурса были куплены линейки, чертёжные треугольники и транспортиры. Линейки составляли 4/9 всех инструментов, в чертёжные треугольники —...

Решение #3 (Учебник 2023)

Изображение Для проведения математического конкурса были куплены линейки, чертёжные треугольники и транспортиры. Линейки составляли 4/9 всех инструментов, в чертёжные треугольники —...

Рассмотрим вариант решения задания из учебника Виленкин, Жохов, Чесноков 6 класс, Просвещение:
Для проведения математического конкурса были куплены линейки, чертёжные треугольники и транспортиры. Линейки составляли 4/9 всех инструментов, в чертёжные треугольники — 0,6 оставшихся инструментов. Сколько инструментов было куплено, если транспортиров оказалось 36 штук?
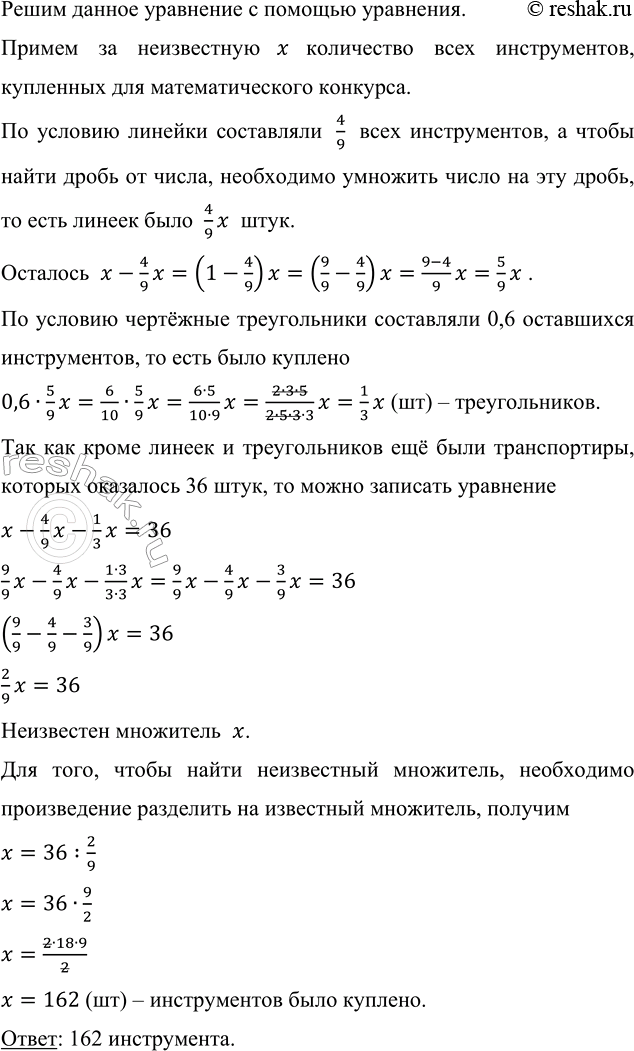
Решим данное уравнение с помощью уравнения.
Примем за неизвестную x количество всех инструментов, купленных для математического конкурса.
По условию линейки составляли 4/9 всех инструментов, а чтобы найти дробь от числа, необходимо умножить число на эту дробь, то есть линеек было 4/9 x штук.
Осталось x-4/9 x=(1-4/9)x=(9/9-4/9)x=(9-4)/9 x=5/9 x .
По условию чертёжные треугольники составляли 0,6 оставшихся инструментов, то есть было куплено
0,6•5/9 x=6/10•5/9 x=(6•5)/(10•9) x=(2•3•5)/(2•5•3•3) x=1/3 x (шт) – треугольников.
Так как кроме линеек и треугольников ещё были транспортиры, которых оказалось 36 штук, то можно записать уравнение
x-4/9 x-1/3 x=36
9/9 x-4/9 x-(1•3)/(3•3) x=9/9 x-4/9 x-3/9 x=36
(9/9-4/9-3/9)x=36
2/9 x=36
Неизвестен множитель x.
Для того, чтобы найти неизвестный множитель, необходимо произведение разделить на известный множитель, получим
x=36:2/9
x=36•9/2
x=(2•18•9)/2
x=162 (шт) – инструментов было куплено.
Ответ: 162 инструмента.

*Цитирирование задания со ссылкой на учебник производится исключительно в учебных целях для лучшего понимания разбора решения задания.
*К сожалению, временные проблемы с публикацией комментариев с мобильных устройств.