🔥ГДЗ под запретом?

Упр.4.136 ГДЗ Виленкин Жохов 6 класс Часть 2, Просвещение (Математика)

Решение #1 (Учебник 2023)

Изображение Назовите два числа, которые:а) меньше 2/3, но больше 1/3;     в) меньше 2,13, но больше 2,12;б) меньше -7/9, но больше -8/9;   г) меньше -3,17, но больше...

Решение #2 (Учебник 2023)

Изображение Назовите два числа, которые:а) меньше 2/3, но больше 1/3;     в) меньше 2,13, но больше 2,12;б) меньше -7/9, но больше -8/9;   г) меньше -3,17, но больше...
Дополнительное изображение
Дополнительное изображение

Решение #3 (Учебник 2023)

Изображение Назовите два числа, которые:а) меньше 2/3, но больше 1/3;     в) меньше 2,13, но больше 2,12;б) меньше -7/9, но больше -8/9;   г) меньше -3,17, но больше...

Рассмотрим вариант решения задания из учебника Виленкин, Жохов, Чесноков 6 класс, Просвещение:
Назовите два числа, которые:
а) меньше 2/3, но больше 1/3; в) меньше 2,13, но больше 2,12;
б) меньше -7/9, но больше -8/9; г) меньше -3,17, но больше -3,18.
Из двух дробей с одинаковыми знаменателями больше та, у которой числитель больше, и меньше та, у которой числитель меньше.
а) Необходимо записать число, которое меньше 2/3 , но больше 1/3 .
Знаменатели данных дробей равны, но нет натурального числа, которое меньше 2 и больше 1, поэтому воспользуемся основным свойством дроби, согласно которому, если числитель и знаменатель дроби умножить или разделить на одно и то же натуральное число, то получится дробь равная данной, и приведём эти дроби к новому знаменателю.
Например, умножим числители и знаменатели данных дробей на 3, получим, что 2/3=(2•3)/(3•3)=6/9 ; 1/3=(1•3)/(3•3)=3/9 .
Теперь получились дроби с равными знаменателями, но при этом в числитель можно записать 4 или 5, то есть получим, что дроби 4/9 и 5/9 – это числа, которые находятся между числами 3/9 и 6/9 , а значит, они меньше 2/3 , но больше 1/3 .
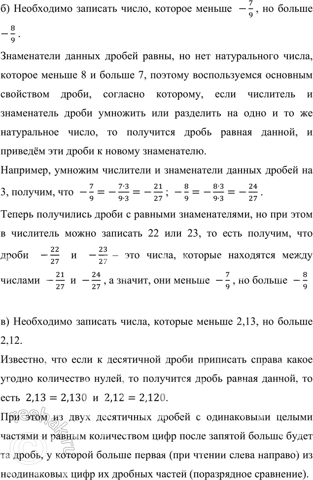
б) Необходимо записать число, которое меньше -7/9 , но больше -8/9 .
Знаменатели данных дробей равны, но нет натурального числа, которое меньше 8 и больше 7, поэтому воспользуемся основным свойством дроби, согласно которому, если числитель и знаменатель дроби умножить или разделить на одно и то же натуральное число, то получится дробь равная данной, и приведём эти дроби к новому знаменателю.
Например, умножим числители и знаменатели данных дробей на 3, получим, что -7/9=-(7•3)/(9•3)=-21/27 ; -8/9=-(8•3)/(9•3)=-24/27 .
Теперь получились дроби с равными знаменателями, но при этом в числитель можно записать 22 или 23, то есть получим, что дроби -22/27 и -23/27 – это числа, которые находятся между числами -21/27 и -24/27 , а значит, они меньше -7/9 , но больше -8/9
в) Необходимо записать числа, которые меньше 2,13, но больше 2,12.
Известно, что если к десятичной дроби приписать справа какое угодно количество нулей, то получится дробь равная данной, то есть 2,13=2,130 и 2,12=2,120.
При этом из двух десятичных дробей с одинаковыми целыми частями и равным количеством цифр после запятой больше будет та дробь, у которой больше первая (при чтении слева направо) из неодинаковых цифр их дробных частей (поразрядное сравнение).
То есть любая десятичная дробь с одинаковыми десятыми, имеющая в сотых цифру 3, больше той, что имеет в сотых 2.
При этом если к 2,120 прибавить любое число тысячных, получатся дроби большие, чем 2,120, то есть, например, 2,125 и 2,128 больше 2,120, то есть числа 2,125 и 2,128 меньше 2,13, но больше 2,12.
г) Необходимо записать числа, которые меньше -3,17, но больше -3,18.
Известно, что если к десятичной дроби приписать справа какое угодно количество нулей, то получится дробь равная данной, то есть -3,17=-3,170 и -3,18=-3,180.
При этом из двух десятичных дробей с одинаковыми целыми частями и равным количеством цифр после запятой больше будет та дробь, у которой больше первая (при чтении слева направо) из неодинаковых цифр их дробных частей (поразрядное сравнение).
То есть любая десятичная дробь с одинаковыми десятыми, имеющая в сотых цифру 8, больше той, что имеет в сотых 7.
При этом если к -3,180 прибавить любое число тысячных, получатся дроби меньшие, чем -3,170, то есть, например, -3,175 и -3,178 больше -3,180, то есть числа -3,175 и -3,178 меньше -3,17, но больше -3,18.

*Цитирирование задания со ссылкой на учебник производится исключительно в учебных целях для лучшего понимания разбора решения задания.
*К сожалению, временные проблемы с публикацией комментариев с мобильных устройств.