🔥ГДЗ под запретом?

Проверьте себя Пункт 28 ГДЗ Виленкин Жохов 6 класс Часть 2, Просвещение (Математика)

Решение #1 (Учебник 2023)

Изображение Проверочная работа. Модуль числа1. Какое число противоположно самому себе?2. Чему равен модуль минус шести?3. Чему равен модуль числа семьдесят?4. Решите...
Дополнительное изображение

Решение #2 (Учебник 2023)

Изображение Проверочная работа. Модуль числа1. Какое число противоположно самому себе?2. Чему равен модуль минус шести?3. Чему равен модуль числа семьдесят?4. Решите...

Решение #3 (Учебник 2021)

Изображение Проверочная работа. Модуль числа1. Какое число противоположно самому себе?2. Чему равен модуль минус шести?3. Чему равен модуль числа семьдесят?4. Решите...

Рассмотрим вариант решения задания из учебника Виленкин, Жохов, Чесноков 6 класс, Просвещение:
Проверочная работа
1. Студенту до университета нужно проехать без пересадок 5 станций метро. Он отвлёкся от чтения книги, когда ему оставалось проехать две станции до университета. Когда студент отвлёкся от чтения книги в следующий раз, оказалось, что, вместо двух станций, он проехал 6 станций. На сколько станций нужно вернуться студенту? Сколько всего станций он проехал?
2. У больного утром температура была 37,2 °С. После принятия лекарства температура понизилась на 0,6 °С. Какой стала температура у больного после принятия лекарства?
3. Выпишите номера верных утверждений.
1) Увеличение любой величины можно выразить отрицательным числом, а уменьшение — положительным.
2) Любое положительное число меньше любого отрицательного.
3) Из двух отрицательных чисел больше то, модуль которого больше.
4) Любое отрицательное число больше 0, а любое положительное меньше 0.
5) Два числа, отличающиеся знаками, называют противоположными числами.
6) Каждое число имеет только одно противоположное ему число.
4. Чтобы успеть довезти пассажиров в аэропорт вовремя, таксист планировал ехать со скоростью 60 км/ч. Из-за аварии на дороге он 10 мин ехал со скоростью 24 км/ч, а затем он проехал 18 км со скоростью 90 км/ч. Успел ли таксист довезти пассажиров вовремя, если всё оставшееся время ехал с запланированной скоростью?

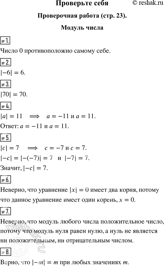
Проверочная работа.
Модуль числа
1. Какое число противоположно самому себе?
2. Чему равен модуль минус шести?
3. Чему равен модуль числа семьдесят?
4. Решите уравнение |а| = 11.
5. Модуль числа «цэ» равен семи. Чему равен модуль числа минус «цэ»?
ерно ли высказывание (ответьте да или нет)?
6. Уравнение |x| = 0 имеет два корня.
7. Модуль любого числа — число положительное.
8. Равенство |-m| = m верно при любых значениях «эм».

*Цитирирование задания со ссылкой на учебник производится исключительно в учебных целях для лучшего понимания разбора решения задания.
*К сожалению, временные проблемы с публикацией комментариев с мобильных устройств.