Упр.4.101 ГДЗ Виленкин Жохов 5 класс Часть 1, Просвещение (Математика)

Решение #1 (Учебник 2023)

Изображение На рисунке 77 изображены фигуры. Найдите их площади.Если фигура состоит из нескольких фигур, то её площадь равна сумме площадей данных фигур.1) Площадь треугольника...

Решение #2 (Учебник 2023)

Изображение На рисунке 77 изображены фигуры. Найдите их площади.Если фигура состоит из нескольких фигур, то её площадь равна сумме площадей данных фигур.1) Площадь треугольника...
Дополнительное изображение

Решение #3 (Учебник 2020)

Изображение На рисунке 77 изображены фигуры. Найдите их площади.Если фигура состоит из нескольких фигур, то её площадь равна сумме площадей данных фигур.1) Площадь треугольника...

Решение #4 (Учебник 2020)

Изображение На рисунке 77 изображены фигуры. Найдите их площади.Если фигура состоит из нескольких фигур, то её площадь равна сумме площадей данных фигур.1) Площадь треугольника...
Дополнительное изображение
Дополнительное изображение
Дополнительное изображение

Рассмотрим вариант решения задания из учебника Виленкин, Жохов, Александрова 5 класс, Просвещение:
Прямоугольник MNPК разбит на два треугольника (рис. 4.14). Найдите площадь треугольника KPN, если:
a) MN = 6 м 75 см, МК = 64 м; б) MN = 9 дм 5 см, МК = 15 дм 8 см.

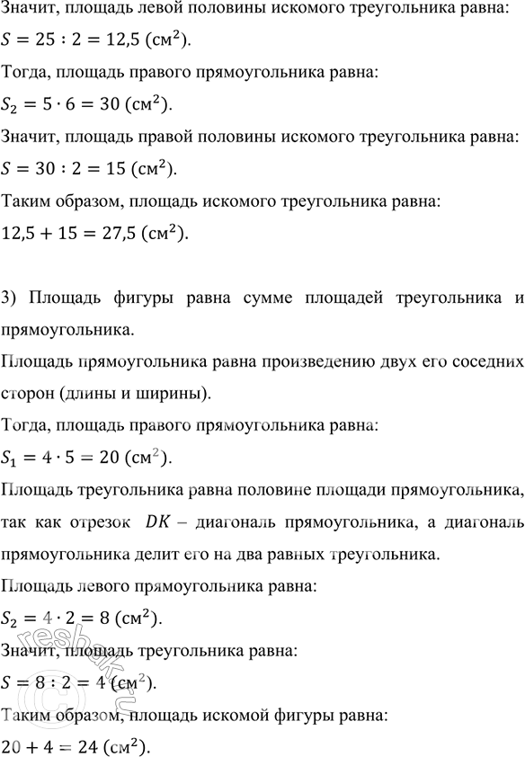
На рисунке 77 изображены фигуры. Найдите их площади.
Если фигура состоит из нескольких фигур, то её площадь равна сумме площадей данных фигур.
1) Площадь треугольника QRP равна половине площади прямоугольника QRMP, поскольку RP – диагональ этого прямоугольника, а диагональ делит прямоугольник на два равных треугольника, то есть их площади равны.
Площадь прямоугольника равна произведению двух его соседних сторон (длины и ширины), значит:
S_QRMP=4•2=8 (см^2).
Таким образом, площадь искомого треугольника равна:
S_QRP=8:2=4 (см^2).
2) Площадь треугольника ABC равна сумме площадей треугольников, образованных диагоналями прямоугольников, поскольку AC и BC – диагонали прямоугольников, а диагональ делит прямоугольник на два равных треугольника, то есть их площади равны.
Площадь прямоугольника равна произведению двух его соседних сторон (длины и ширины).
Тогда, площадь левого прямоугольника равна:
S_1=5•5=25 (см^2).
Значит, площадь левой половины искомого треугольника равна:
S=25:2=12,5 (см^2).
Тогда, площадь правого прямоугольника равна:
S_2=5•6=30 (см^2).
Значит, площадь правой половины искомого треугольника равна:
S=30:2=15 (см^2).
Таким образом, площадь искомого треугольника равна:
12,5+15=27,5 (см^2 ).
3) Площадь фигуры равна сумме площадей треугольника и прямоугольника.
Площадь прямоугольника равна произведению двух его соседних сторон (длины и ширины).
Тогда, площадь правого прямоугольника равна:
S_1=4•5=20 (см^2).
Площадь треугольника равна половине площади прямоугольника, так как отрезок DK – диагональ прямоугольника, а диагональ прямоугольника делит его на два равных треугольника.
Площадь левого прямоугольника равна:
S_2=4•2=8 (см^2).
Значит, площадь треугольника равна:
S=8:2=4 (см^2).
Таким образом, площадь искомой фигуры равна:
20+4=24 (см^2 ).
4) Мысленно достроим искомую фигуру до прямоугольника.
Площадь фигуры равна сумме площадей двух треугольников и прямоугольника.
Площадь прямоугольника равна произведению двух его соседних сторон (длины и ширины).
Тогда, площадь среднего прямоугольника равна:
S_1=4•3=12 (см^2).
Площади правого и левого треугольников равны половинам площадей прямоугольников, так как отрезки KL и MN – диагонали прямоугольников, а диагональ прямоугольника делит его на два равных треугольника.
Площадь левого прямоугольника равна:
S_2=4•2=8 (см^2).
Значит, площадь левого треугольника равна:
S=8:2=4 (см^2).
Площадь правого прямоугольника равна:
S_3=4•6=24 (см^2).
Значит, площадь правого треугольника равна:
S=24:2=12 (см^2).
Таким образом, площадь искомой фигуры равна:
4+12+12=4+24=28 (см^2 ).
5) Мысленно достроим искомую фигуру до прямоугольника.
Площадь фигуры равна сумме площадей двух треугольников и прямоугольника.
Площадь прямоугольника равна произведению двух его соседних сторон (длины и ширины).
Тогда, площадь среднего прямоугольника равна:
S_1=6•3=18 (см^2).
Площади правого и левого треугольников равны половинам площадей прямоугольников, так как отрезки AB и CD – диагонали прямоугольников, а диагональ прямоугольника делит его на два равных треугольника.
Площадь левого прямоугольника равна:
S_2=3•2=6 (см^2).
Значит, площадь левого треугольника равна:
S=6:2=3 (см^2).
Площадь правого прямоугольника равна:
S_3=2•3=6 (см^2).
Значит, площадь правого треугольника равна:
S=6:2=3 (см^2).
Таким образом, площадь искомой фигуры равна:
3+18+3=21+3=24 (см^2 ).

*Цитирирование задания со ссылкой на учебник производится исключительно в учебных целях для лучшего понимания разбора решения задания.
*размещая тексты в комментариях ниже, вы автоматически соглашаетесь с пользовательским соглашением