Упр.39.32 Часть 2 ГДЗ Мордкович Семенов 7 класс (Алгебра)
Решение #1 (Учебник 2025)

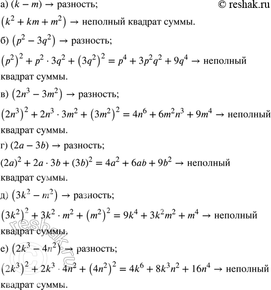
Рассмотрим вариант решения задания из учебника Мордкович, Семенов, Александрова 7 класс, Бином:
Запишите разность и неполный квадрат суммы одночленов:
а) k и m; г) 2а и 3b;
б) р^2 и 3q^2; д) 3k^2 и m^2;
в) 2n^3 и 3m^2; е) 2k^3 и 4n^2.
Похожие решебники
Популярные решебники 7 класс Все решебники
*К сожалению, временные проблемы с публикацией комментариев с мобильных устройств.