Задание ЕГЭ 1 Параграф 37 ГДЗ Мякишев 10 класс (Физика)
Решение #1

Рассмотрим вариант решения задания из учебника Мякишев, Буховцев 10 класс, Просвещение:
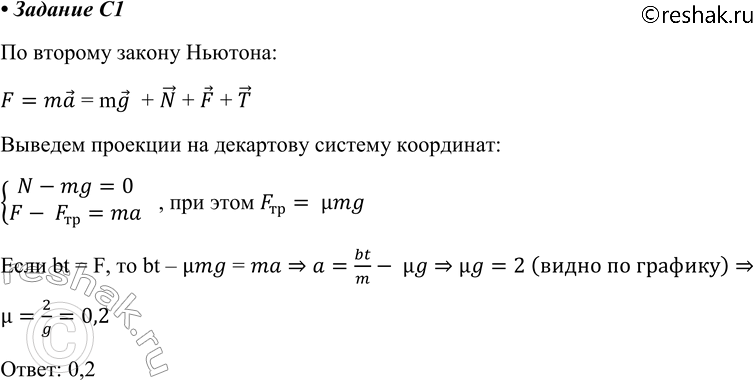
C1 К покоящемуся на шероховатой горизонтальной поверхности телу приложена нарастающая с течением времени сила тяги F = bt, где b — постоянная величина. На рисунке представлен график зависимости ускорения тела от времени действия силы. Определите коэффициент трения скольжения.
Похожие решебники
Популярные решебники 10 класс Все решебники
*К сожалению, временные проблемы с публикацией комментариев с мобильных устройств.