Задание ЕГЭ 5 Параграф 36 ГДЗ Мякишев 10 класс (Физика)
Решение #1

Рассмотрим вариант решения задания из учебника Мякишев, Буховцев 10 класс, Просвещение:
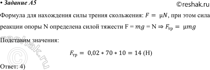
А5. Конькобежец массой 70 кг скользит по льду. Чему равна сила трения, действующая на конькобежца, если коэффициент трения скольжения коньков по льду равен 0,02?
1) 0,35 Н
2) 1,4 Н
3) 3,5 Н
4) 14 Н
Похожие решебники
Популярные решебники 10 класс Все решебники
*К сожалению, временные проблемы с публикацией комментариев с мобильных устройств.