Задание 2 Параграф 37 ГДЗ Мякишев 10 класс (Физика)
Решение #1
Решение #2

Рассмотрим вариант решения задания из учебника Мякишев, Буховцев 10 класс, Просвещение:
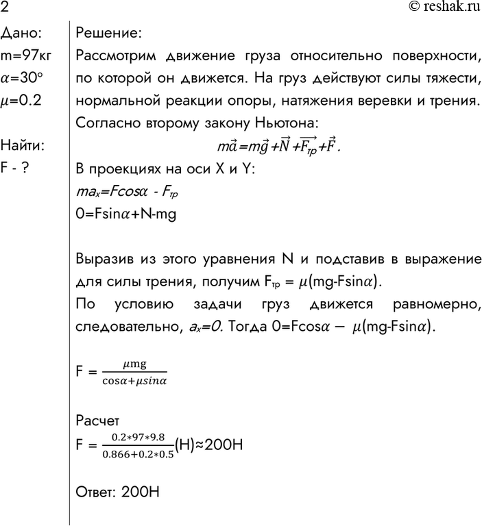
2. Груз массой 97 кг перемещают равномерно по горизонтальной поверхности с помощью верёвки, образующей угол 30° с горизонтом. Определите силу натяжения верёвки, если коэффициент трения равен 0,2.
Похожие решебники
Популярные решебники 10 класс Все решебники
*К сожалению, временные проблемы с публикацией комментариев с мобильных устройств.