Задание 1 Параграф 37 ГДЗ Мякишев 10 класс (Физика)
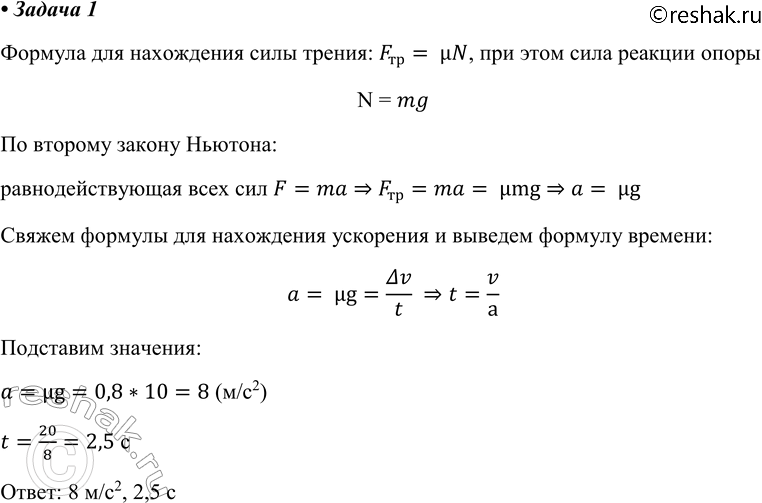
Решение #1
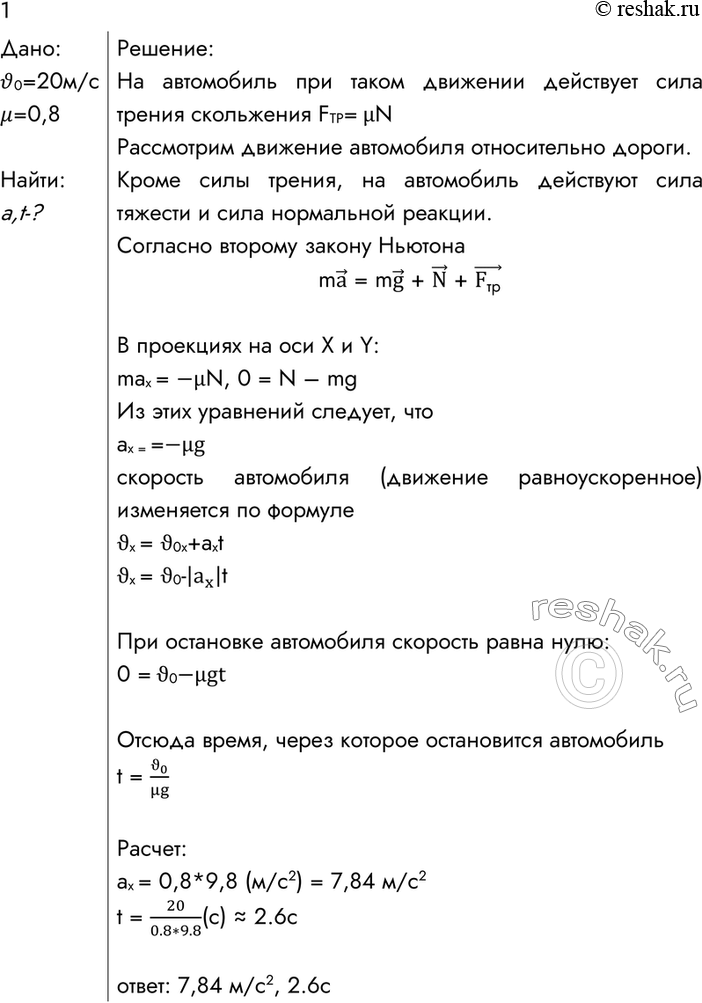
Решение #2

Рассмотрим вариант решения задания из учебника Мякишев, Буховцев 10 класс, Просвещение:
1. При быстром торможении автомобиль начал двигаться по горизонтальной дороге юзом (заторможенные колёса не вращаются, а скользят по дороге). С каким ускорением при этом движется автомобиль и через сколько времени от начала торможения автомобиль остановится, если его начальная скорость v0 = 20 м/с, а коэффициент трения колёс о дорогу коэффициент трения = 0,8?
Похожие решебники
Популярные решебники 10 класс Все решебники
*К сожалению, временные проблемы с публикацией комментариев с мобильных устройств.