Часть I Параграф 34 ГДЗ Рабочая тетрадь Габриелян 9 класс (Химия)
Решение #1

Рассмотрим вариант решения задания из учебника Габриелян, Сладков 9 класс, Дрофа:
ФОСФОР
Часть I
1. Строение атома: 15P 2e, 8e, 5e
2. Аллотропия фосфора
ПАРАМЕТРЫ СРАВНЕНИЯ — КРАСНЫЙ ФОСФОР — БЕЛЫЙ ФОСФОР
Параметры сравнения
Кристаллическая решетка
Физические свойства
Красный фосфор
Атомная
Темно-красный цвет, аморфная структура, нетоксичен
Белый фосфор
Молекулярная
Белый цвет, воскообразная структура, токсичен, фосфоресцирует
3. Химические свойства
Допишите уравнения реакций, рассмотрите их с позиций окисления-восстановления.
1) Окислительные свойства по отношению к металлам: образуются бинарные соединения – ФОСФИДЫ
А) Na0 + P0 > Na+3P-3
P0 + 3e > P-3 3 3 1 – окислитель, восстановление
Na0 - e > Na+ 1 3 – восстановитель, окисление
3Na + P = Na3P
P0 + Ca0 > Ca+23P-32
P0 + 3e > P-3 3 6 2 – окислитель, восстановление
Ca0 - 2e > Ca+2 2 3 – восстановитель, окисление
2P + 3Ca = Ca3P2
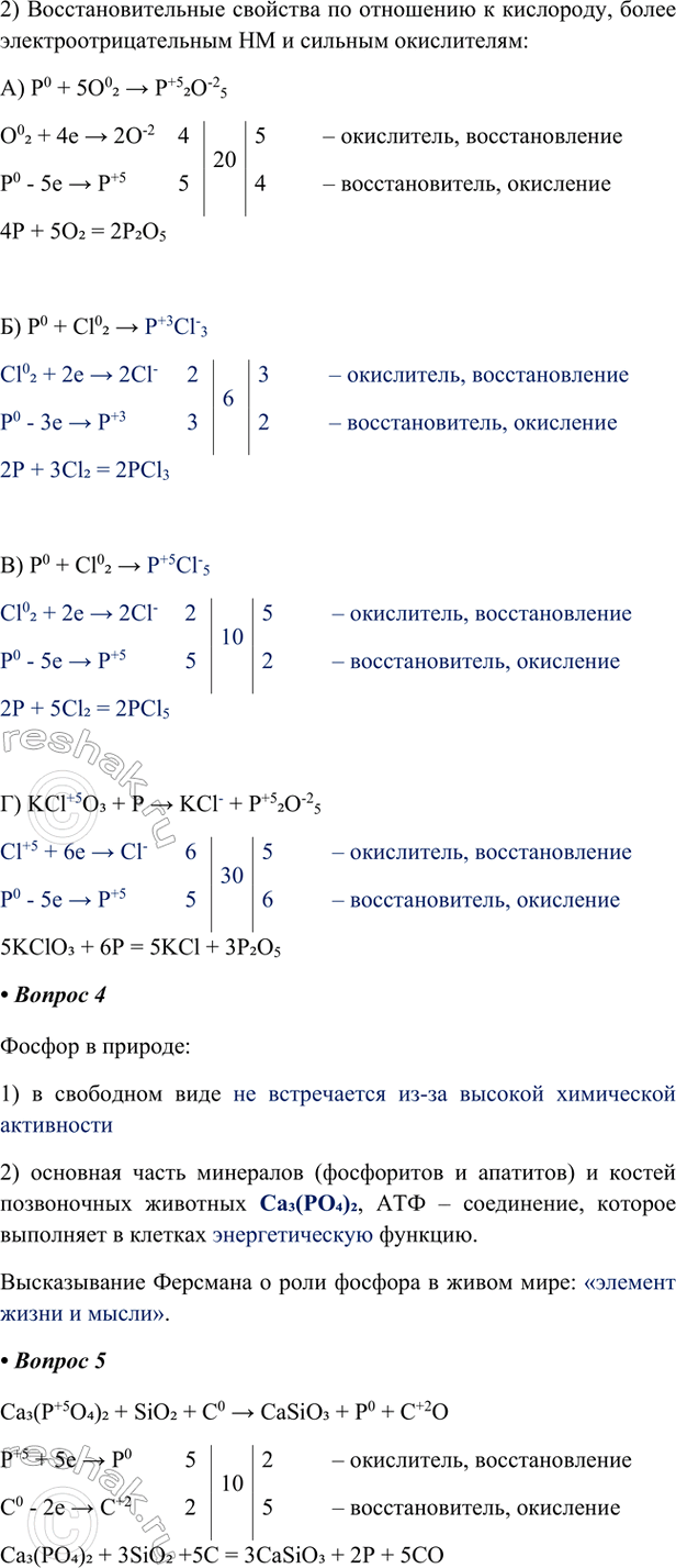
2) Восстановительные свойства по отношению к кислороду, более электроотрицательным HM и сильным окислителям:
А) P0 + 5O02 > P+52O-25
O02 + 4e > 2O-2 4 20 5 – окислитель, восстановление
P0 - 5e > P+5 5 4 – восстановитель, окисление
4P + 5O2 = 2P2O5
Б) P0 + Cl02 > P+3Cl-3
Cl02 + 2e > 2Cl- 2 6 3 – окислитель, восстановление
P0 - 3e > P+3 3 2 – восстановитель, окисление
2P + 3Cl2 = 2PCl3
В) P0 + Cl02 > P+5Cl-5
Cl02 + 2e > 2Cl- 2 10 5 – окислитель, восстановление
P0 - 5e > P+5 5 2 – восстановитель, окисление
2P + 5Cl2 = 2PCl5
Г) KCl+5O3 + P > KCl- + P+52O-25
Cl+5 + 6e > Cl- 6 30 5 – окислитель, восстановление
P0 - 5e > P+5 5 6 – восстановитель, окисление
5KClO3 + 6P = 5KCl + 3P2O5
4. Фосфор в природе:
1) в свободном виде не встречается из-за высокой химической активности
2) основная часть минералов (фосфоритов и апатитов) и костей позвоночных животных Ca3(PO4)2, АТФ – соединение, которое выполняет в клетках энергетическую функцию.
Высказывание Ферсмана о роли фосфора в живом мире: «элемент жизни и мысли».
5. Получение (рассмотрите с позиций окисления-восстановления)
Ca3(P+5O4)2 + SiO2 + C0 > CaSiO3 + P0 + C+2O
P+5 + 5e > P0 5 10 2 – окислитель, восстановление
C0 - 2e > C+2 2 5 – восстановитель, окисление
Ca3(PO4)2 + 3SiO2 +5C = 3CaSiO3 + 2P + 5CO
Похожие решебники
Популярные решебники 9 класс Все решебники
*размещая тексты в комментариях ниже, вы автоматически соглашаетесь с пользовательским соглашением