Часть II Параграф 35 ГДЗ Рабочая тетрадь Габриелян 9 класс (Химия)
Решение #1

Рассмотрим вариант решения задания из учебника Габриелян, Сладков 9 класс, Дрофа:
Часть II
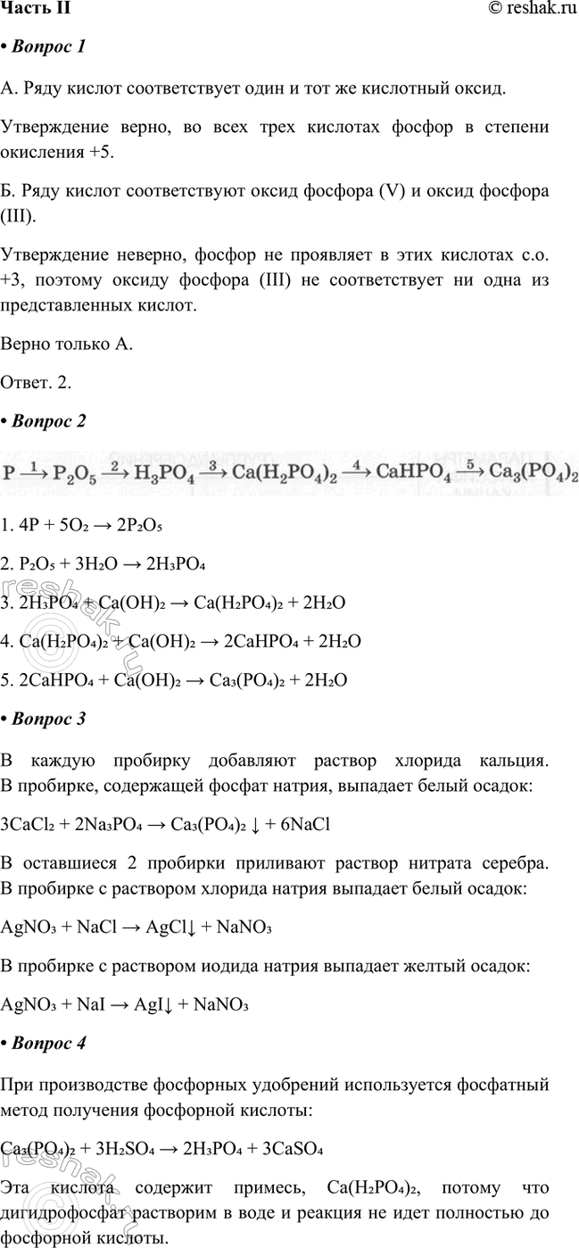
1. Верны ли следующие суждения для ряда кислот Н3РО4, НРО3, Н4Р2О7?
А. Ряду кислот соответствует один и тот же кислотный оксид.
Утверждение верно, во всех трех кислотах фосфор в степени окисления +5.
Б. Ряду кислот соответствуют оксид фосфора (V) и оксид фосфора (III).
Утверждение неверно, фосфор не проявляет в этих кислотах с.о. +3, поэтому оксиду фосфора (III) не соответствует ни одна из представленных кислот.
Верно только А.
Ответ. 2.
2. Составьте уравнения реакций, с помощью которых можно осуществить превращения по схеме:
Р > Р2О5 > Н3РО4 > Са(Н2РО4)2 > СаНРО4 > Са3(РО4)2
1. 4P + 5O2 > 2P2O5
2. P2O5 + 3H2O > 2H3PO4
3. 2H3PO4 + Ca(OH)2 > Ca(H2PO4)2 + 2H2O
4. Ca(H2PO4)2 + Ca(OH)2 > 2CaHPO4 + 2H2O
5. 2CaHPO4 + Ca(OH)2 > Ca3(PO4)2 + 2H2O
3. Предложите ход анализа и уравнения соответствующих реакций для распознавания растворов хлорида, иодида и фосфата натрия.
В каждую пробирку добавляют раствор хлорида кальция. В пробирке, содержащей фосфат натрия, выпадает белый осадок:
3CaCl2 + 2Na3PO4 > Ca3(PO4)2 v + 6NaCl
В оставшиеся 2 пробирки приливают раствор нитрата серебра. В пробирке с раствором хлорида натрия выпадает белый осадок:
AgNO3 + NaCl > AgClv + NaNO3
В пробирке с раствором иодида натрия выпадает желтый осадок:
AgNO3 + NaI > AgIv + NaNO3
4. При производстве фосфорных удобрений используется фосфатный метод получения фосфорной кислоты (закончите уравнение реакции):
Ca3(PO4)2 + 3H2SO4 > 2H3PO4 + 3CaSO4
Эта кислота содержит примесь, Ca(H2PO4)2, потому что дигидрофосфат растворим в воде и реакция не идет полностью до фосфорной кислоты.
5. Предложите классификацию фосфорных удобрений, используя приложение к учебнику или дополнительную информацию, в том числе из Интернета. Дайте краткую характеристику каждой группы удобрений, заполнив таблицу «Классификация фосфорных удобрений».
6. В 320 мл воды растворили оксид фосфора (V), полученный в результате сжигания 155 г фосфора, содержащего 25% оксида фосфора (V) в виде примесей. Найдите массовую долю фосфорной кислоты в полученном растворе.
Дано:
m(P технич.)=155 г
w(P2O5)=25%
M(P)= 31 г/моль
M(P2O5)= 142 г/моль
V(H2O)=320 мл
M(H3PO4)= 98 г/моль
w(H3PO4)=?
4P + 5O2 = 2P2O5
m1(P2O5)= m(P технич.) · w(P2O5)/100% = 155·0,25= 38,75 (г)
m(P)= m(P технич.)- m(P2O5)= 155- 38,75 = 116,25 (г)
n(P)=m/M=116,25/31= 3,75 (моль)
x=n(P2O5)= 3,75·2/4= 1,875 (моль)
m2(P2O5)= n· M=1,875 · 142=266,25 (г)
m(P2O5)= m1(P2O5)+ m2(P2O5)= 38,75 + 266,25 = = 305 (г)
P2O5 + 3H2O > 2H3PO4
320 мл H2O = 320 г H2O
m(раствора)= m(H2O) + m(P2O5)= 320 + 305 = = 625 (г)
n(P2O5)=m/M=305/142=2,15 (моль)
x=n(H3PO4)= 2,15·2/1= 4,3 (моль)
m(H3PO4)= n· M=4,3· 98= 421,4 (г)
w(H3PO4)= m(H3PO4) / m(раствора) = 421,4 / 625 = 0,6742 = 67,42%
Ответ. 67,42%.
Похожие решебники
Популярные решебники 9 класс Все решебники
*размещая тексты в комментариях ниже, вы автоматически соглашаетесь с пользовательским соглашением