Упр.32.5 ГДЗ Мерзляк 10 класс Углубленный уровень (Алгебра)
Решение #1

Рассмотрим вариант решения задания из учебника Мерзляк, Номировский, Поляков 10 класс, Просвещение:
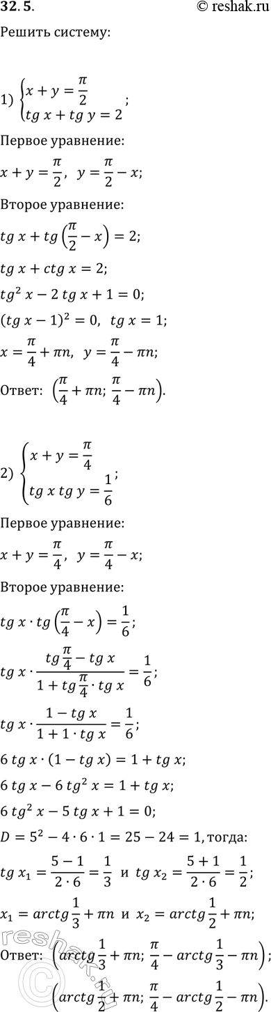
32.5. Решите систему уравнений:
1) {x+y=?/2, tg(x)+tg(y)=2};
2) {x+y=?/4, tg(x)tg(y)=1/6}.
Похожие решебники
Популярные решебники 10 класс Все решебники
*размещая тексты в комментариях ниже, вы автоматически соглашаетесь с пользовательским соглашением