Упр.3.6 ГДЗ Дорофеев Суворова 9 класс (Алгебра)
Решение #1

Рассмотрим вариант решения задания из учебника Дорофеев, Суворова, Бунимович 9 класс, Просвещение:
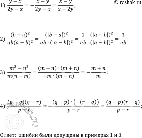
В каких случаях при выполнении преобразования была допущена ошибка? Найдите её и дайте правильный ответ:
1) (y - x)/(2y - x) = -(x - y)/(x - 2y);
2) (b - a)^2/ab(a - b)^2 = 1/ab;
3) (m^2 - n^2)/m(n - m) = (m + n)/m;
4) (p - q)(q - r)/(p - r) = (q - p)(r - q)/(p - r).
Популярные решебники 9 класс Все решебники
*размещая тексты в комментариях ниже, вы автоматически соглашаетесь с пользовательским соглашением