Упр.3.4 ГДЗ Дорофеев Суворова 9 класс (Алгебра)
Решение #1

Рассмотрим вариант решения задания из учебника Дорофеев, Суворова, Бунимович 9 класс, Просвещение:
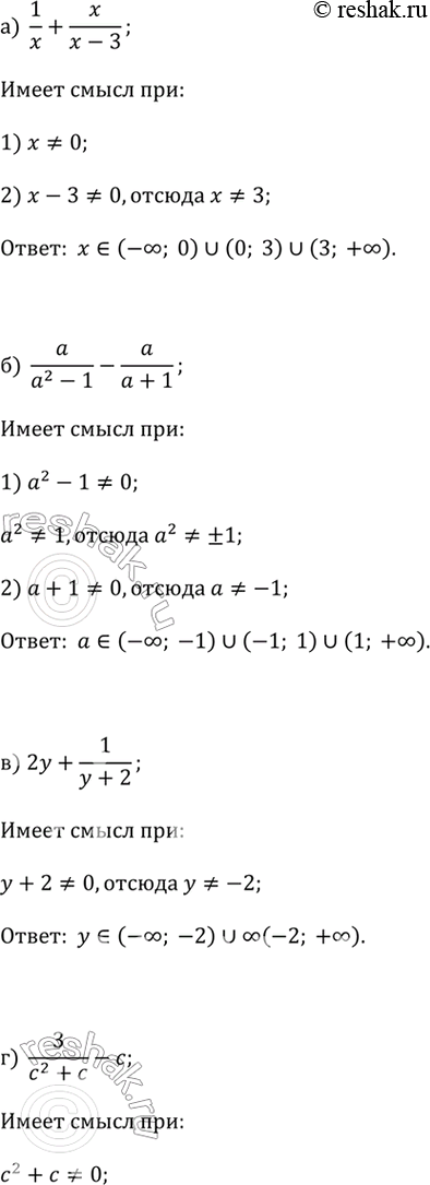
Какова область определения выражения:
а) 1/x + x/(x - 3);
б) a/(a^2 - 1) - a/(a + 1);
в) 2y + 1/(y + 2);
г) 3/(c^2 + c) - c;
д) (1 + 1/a)/(1 + a);
е) x/(1 - 1/x);
Популярные решебники 9 класс Все решебники
*К сожалению, временные проблемы с публикацией комментариев с мобильных устройств.