Упр.3.3 ГДЗ Дорофеев Суворова 9 класс (Алгебра)
Решение #1

Рассмотрим вариант решения задания из учебника Дорофеев, Суворова, Бунимович 9 класс, Просвещение:
Найдите область определения выражения:
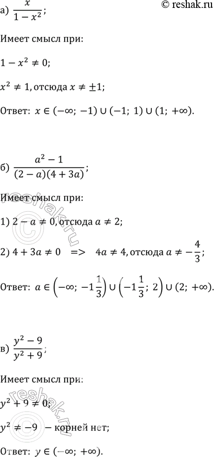
а) x/(1 - x^2);
б) (a^2 - 1)/(2 - a)(4 + 3a);
в) (y^2 - 9)/(y^2 + 9);
г) (m - 3)/m^2;
д) (x^2 - 5x + 3)/4;
е) (b^2 + 1)/(b^2 - 8b + 12);
ж) (1 + a)/(1 - 2a + a^2);
з) (3x + 9)^2;
и) 2a^-1 - 4.
Популярные решебники 9 класс Все решебники
*размещая тексты в комментариях ниже, вы автоматически соглашаетесь с пользовательским соглашением