Упр.3.4 ГДЗ Дорофеев Суворова 7 класс (Алгебра)
Решение #1

Рассмотрим вариант решения задания из учебника Дорофеев, Суворова, Бунимович 7 класс, Просвещение:
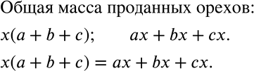
В магазине продаются орехи, расфасованные в пакеты по х граммов в каждом. Продали а пакетов с грецкими орехами, b пакетов с арахисом и с пакетов с фундуком. Составьте различные выражения для вычисления общей массы проданных орехов и запишите соответствующие равенства.
Популярные решебники 7 класс Все решебники
*размещая тексты в комментариях ниже, вы автоматически соглашаетесь с пользовательским соглашением