Упр.3.19 ГДЗ Дорофеев Суворова 9 класс (Алгебра)
Решение #1

Рассмотрим вариант решения задания из учебника Дорофеев, Суворова, Бунимович 9 класс, Просвещение:
Найдите область определения выражения:
а) b/(b^3 - 1) - 1/b;
б) 3/(a^2 - 4) + a/(a - 1)^2;
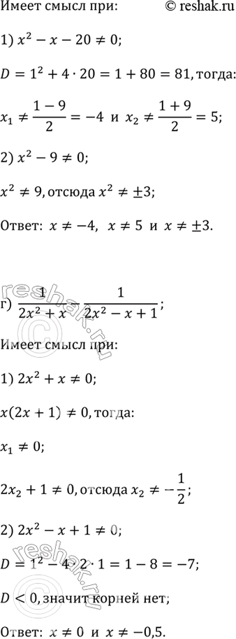
в) (x + 3)/(x^2 - x - 20) - 3/(x^2 - 9);
г) 1/(2x^2 + x) - 1/(2x^2 - x +1).
Популярные решебники 9 класс Все решебники
*К сожалению, временные проблемы с публикацией комментариев с мобильных устройств.