Упр.3.14 ГДЗ Дорофеев Суворова 9 класс (Алгебра)
Решение #1

Рассмотрим вариант решения задания из учебника Дорофеев, Суворова, Бунимович 9 класс, Просвещение:
а) (1/(m - n) - 1/(m + n)) : (1/(m - n) + 1/(m + n)) = n/m;
б) ((a + b)/a - (a + b)/b) : (1/a + 1/b) = b - a;
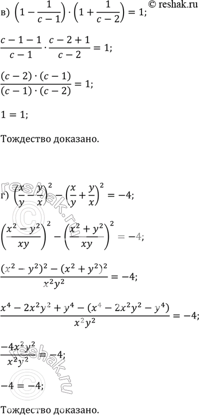
в) (1 - 1/(c - 1)) · (1 + 1/(c - 2)) = 1;
г) (x/y - y/x)^2 - (x/y + y/x)^2 = -4.
Популярные решебники 9 класс Все решебники
*К сожалению, временные проблемы с публикацией комментариев с мобильных устройств.