Упр.3.136 ГДЗ Дорофеев Суворова 9 класс (Алгебра)
Решение #1

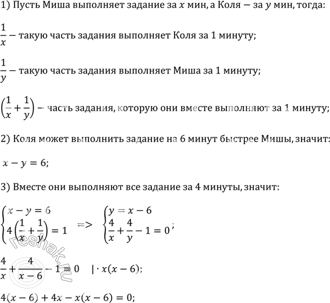
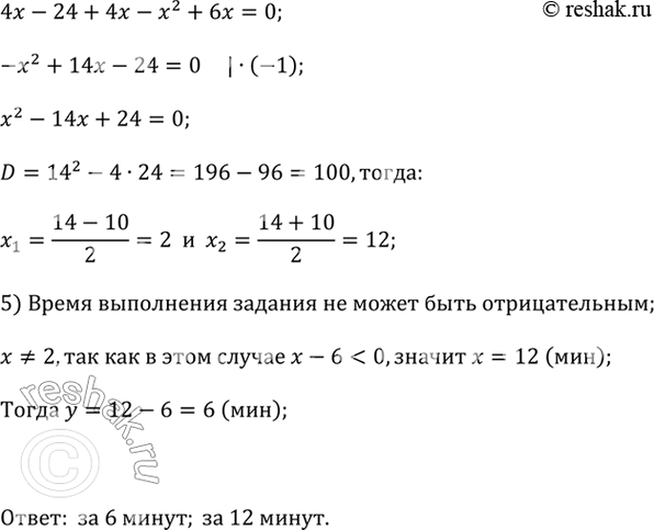
Рассмотрим вариант решения задания из учебника Дорофеев, Суворова, Бунимович 9 класс, Просвещение:
Решите задачу 437 из пункта 3.4, составив систему уравнений.
Популярные решебники 9 класс Все решебники
*К сожалению, временные проблемы с публикацией комментариев с мобильных устройств.