🔥ГДЗ под запретом?

Упр.3.12 ГДЗ Виленкин Жохов 6 класс Часть 1, Просвещение (Математика)

Решение #1 (Учебник 2023)

Изображение Картофель разложили в 3 ящика. В первый положили 0,2 всего картофеля, во второй — 0,5 всего картофеля, а в третий 0,3 всего картофеля. Что показывает отношение:а) 0,2...

Решение #2 (Учебник 2023)

Изображение Картофель разложили в 3 ящика. В первый положили 0,2 всего картофеля, во второй — 0,5 всего картофеля, а в третий 0,3 всего картофеля. Что показывает отношение:а) 0,2...
Дополнительное изображение

Решение #3 (Учебник 2023)

Изображение Картофель разложили в 3 ящика. В первый положили 0,2 всего картофеля, во второй — 0,5 всего картофеля, а в третий 0,3 всего картофеля. Что показывает отношение:а) 0,2...

Рассмотрим вариант решения задания из учебника Виленкин, Жохов, Чесноков 6 класс, Просвещение:
Картофель разложили в 3 ящика. В первый положили 0,2 всего картофеля, во второй — 0,5 всего картофеля, а в третий 0,3 всего картофеля. Что показывает отношение:
а) 0,2 к 0,5; б) 0,2 к 0,3; в) 0,5 к 0,3; г) (0,5 + 0,3) к 0,2?
Частное двух чисел называют отношением этих чисел.
Отношение показывает, во сколько раз первое число больше второго или какую часть первое число составляет от второго.
В первом ящике 0,2 всего картофеля.
Во втором ящике – 0,5 всего картофеля.
В третьем ящике – 0,3 всего картофеля.
а) 0,2 к 0,5
0,2:0,5=0,2/0,5=2/5=(2•2)/(5•2)=4/10=0,4 - это отношение показывает, что картофель в первом ящике составляет 0,4 картофеля во втором ящике, или, что в первом ящике картофеля в 0,4 раза меньше, чем во втором ящике.
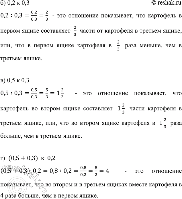
б) 0,2 к 0,3
0,2:0,3=0,2/0,3=2/3 - это отношение показывает, что картофель в первом ящике составляет 2/3 части от картофеля в третьем ящике, или, что в первом ящике картофеля в 2/3 раза меньше, чем в третьем ящике.
в) 0,5 к 0,3
0,5:0,3=0,5/0,3=5/3=1 2/3 - это отношение показывает, что картофель во втором ящике составляет 1 2/3 части картофеля в третьем ящике, или, что во втором ящике картофеля в 1 2/3 раза больше, чем в третьем ящике.
г) (0,5+0,3) к 0,2
(0,5+0,3):0,2=0,8:0,2=0,8/0,2=8/2=4 - это отношение показывает, что во втором и в третьем ящиках вместе картофеля в 4 раза больше, чем в первом ящике.

*Цитирирование задания со ссылкой на учебник производится исключительно в учебных целях для лучшего понимания разбора решения задания.
*К сожалению, временные проблемы с публикацией комментариев с мобильных устройств.