Упр.3.101 ГДЗ Дорофеев Суворова 9 класс (Алгебра)
Решение #1

Рассмотрим вариант решения задания из учебника Дорофеев, Суворова, Бунимович 9 класс, Просвещение:
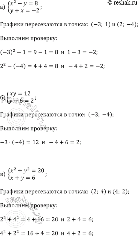
Решите систему уравнений графически, пользуясь рисунком 3.14. Проверьте свой ответ, выполнив подстановку:
а) x^2 - y = 8 и y + x = -2;
б) xy = 12 и y + 6 = 2;
в) x^2 + y^2 = 20 и x + y = 6.
Популярные решебники 9 класс Все решебники
*размещая тексты в комментариях ниже, вы автоматически соглашаетесь с пользовательским соглашением