Упр.3.95 ГДЗ Дорофеев Суворова 9 класс (Алгебра)
Решение #1

Рассмотрим вариант решения задания из учебника Дорофеев, Суворова, Бунимович 9 класс, Просвещение:
Разберите, как составлено уравнение по условию задачи, и доведите решение задачи до конца.
Задача. Электротехник и его ученик вместе выполнили работу за 8 ч. За сколько часов эту работу мог бы выполнить электротехник, работая один, если известно, что его ученик работает в 2 раза медленнее?
Решение.
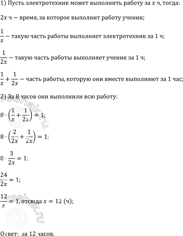
Пусть электротехник может выполнить работу за х ч. Тогда 2х ч — время, за которое выполнит работу ученик;
1/x — такую часть работы выполняет электротехник за 1 ч;
1/2x — такую часть работы выполняет ученик за 1 ч;
1/x + 1/2x — часть работы, которую выполняют за 1 ч электротехник и ученик, работая вместе.
За 8 ч, работая вместе, они выполнили всю работу, поэтому
8 · (1/x + 1/2x) = 1.
Популярные решебники 9 класс Все решебники
*К сожалению, временные проблемы с публикацией комментариев с мобильных устройств.