Упр.28.18 ГДЗ Мордкович Семенов 11 класс (Алгебра)
Решение #1 (Учебник 2025)
Решение #2 (Учебник 2022)

Рассмотрим вариант решения задания из учебника Мордкович, Семенов, Александрова 11 класс, Просвещение:
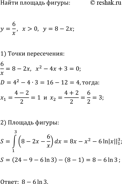
Найдите площадь фигуры, заключённой между ветвью гиперболы y = 6/x при x > 0 и прямой y = 8 - 2x.
Решите уравнение методом введения новой переменной:
а) 8x^6-7x^3-1=0; в) x^6-7x^3-8=0;
б) 9x^3-(2/x)^3=1; г) 12x^4-1=(1/x)^4.
Похожие решебники
Популярные решебники 11 класс Все решебники
*К сожалению, временные проблемы с публикацией комментариев с мобильных устройств.