Упр.28.18 Часть 2 ГДЗ Мордкович Семенов 7 класс (Алгебра)
Решение #1 (Учебник 2019)

Рассмотрим вариант решения задания из учебника Мордкович, Семенов, Александрова 7 класс, Бином:
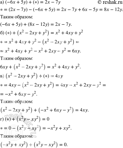
Вместо символа * запишите такой многочлен, чтобы получилось верное равенство:
а) (-6х + 5у) + (*) = 2х - 7у;
б) (*) + (х^2 — 2ху + у^2) = х^2 + 4ху + у^2;
в) (х^2 - 2ху + у^2) + (*) = 4ху;
г) (*) + (х^2 у - ху^2) = 0.
Похожие решебники
Популярные решебники 7 класс Все решебники
*К сожалению, временные проблемы с публикацией комментариев с мобильных устройств.