Упр.20.5 ГДЗ Мордкович Семенов 11 класс (Алгебра)
Решение #1 (Учебник 2025)
Решение #2 (Учебник 2022)

Рассмотрим вариант решения задания из учебника Мордкович, Семенов, Александрова 11 класс, Просвещение:
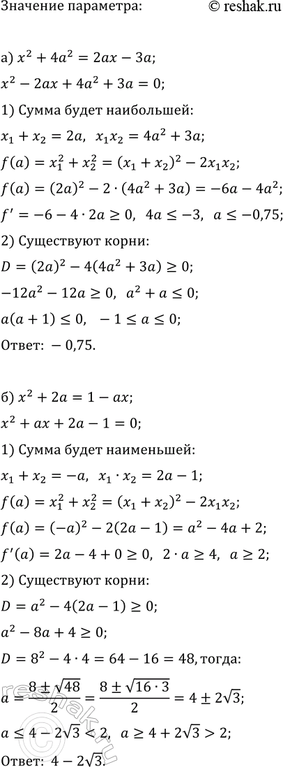
а) При каком значении параметра a сумма квадратов корней уравнения x^2 + 4a^2 = 2ax - 3a будет наибольшей?
б) При каком значении параметра a сумма квадратов корней уравнения x^2 + 2a = 1 - ax будет наименьшей?
Установите, что функция y=F(x) не является первообразной для функции y=f(x):
а) F(x)=e^(3x), f(x)=e^(3x);
б) F(x)=cos(4x), f(x)=-4sin(x);
в) F(x)=v(2x+5), f(x)=1/(2v(2x+5));
г) F(x)=3^(x-2), f(x)=3^xln(3);
д) F(x)=sin(x/2), f(x)=cos(x/2);
е) F(x)=(1-x)^4, f(x)=4(1-x)^3.
Похожие решебники
Популярные решебники 11 класс Все решебники
*К сожалению, временные проблемы с публикацией комментариев с мобильных устройств.