Упр.2.11 ГДЗ Дорофеев Суворова 9 класс (Алгебра)
Решение #1

Рассмотрим вариант решения задания из учебника Дорофеев, Суворова, Бунимович 9 класс, Просвещение:
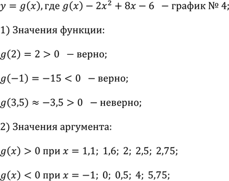
Найдите на рисунке 2.2 график функции у = g(х), где g(х) = -2х^2 + 8х - 6.
1) Верно ли, что g(2) > 0, g(-l) < 0, g(3,5) > 0?
2) Укажите несколько значений х, при которых g(х) > 0, g(х) < 0.
Популярные решебники 9 класс Все решебники
*К сожалению, временные проблемы с публикацией комментариев с мобильных устройств.