Упр.17.18 ГДЗ Мордкович Семенов 11 класс (Алгебра)
Решение #1 (Учебник 2025)

Рассмотрим вариант решения задания из учебника Мордкович, Семенов, Александрова 11 класс, Просвещение:
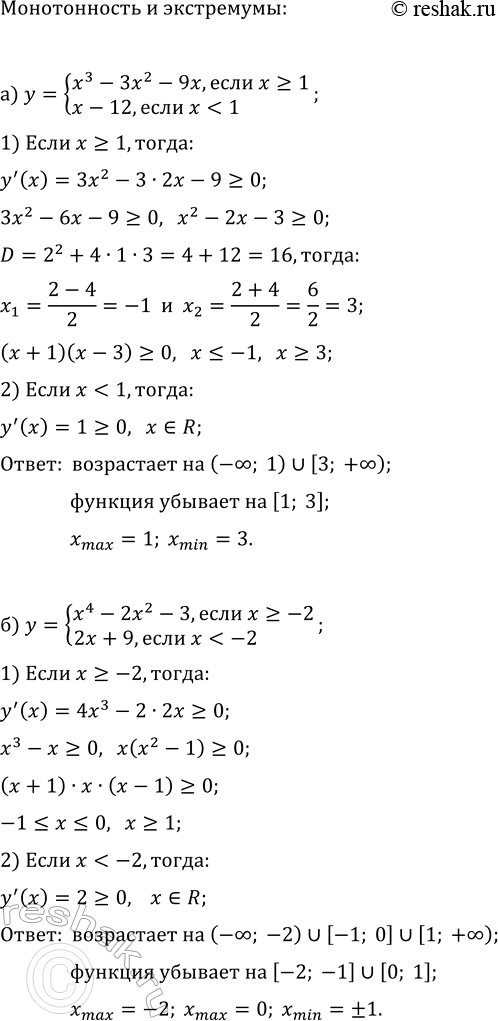
Исследуйте функцию на монотонность и экстремумы:
а) y = {x^3 - 3x^2 - 9x, если x ? 1; x - 12, если x < 1};
б) y = {x^4 - 2x^2 - 3, если x ? -2; 2x + 9, если x < -2}.
Похожие решебники
Популярные решебники 11 класс Все решебники
*К сожалению, временные проблемы с публикацией комментариев с мобильных устройств.