🔥ГДЗ под запретом?

Часть I Параграф 16 ГДЗ Рабочая тетрадь Габриелян Остроумов 11 класс (Химия)

Изображение Часть I• Вопрос 1Положение металлов в периодической системе:•	под диагональю B – At•	все элементы Б-групп•	La и AcИз 118 элементов к металлам относится...
Дополнительное изображение

Рассмотрим вариант решения задания из учебника Габриелян, Остроумов, Сладков 11 класс, Просвещение:
Часть I
• Вопрос 1
Положение металлов в периодической системе:
• под диагональю B – At
• все элементы Б-групп
• La и Ac
Из 118 элементов к металлам относится 96.
• Вопрос 2
Особенности строения атомов:
• содержат < 4e на внешнем слое
• имеют большой радиус (R) атома
Проявляют только ВОССТАНОВИТЕЛЬНЫЕ СВОЙСТВА
M0 - ne- > M+n ОКИСЛЕНИЕ
• Вопрос 3
Общие физические свойства – МЕТАЛЛИЧЕСКАЯ кристаллическая решетка, поэтому:
• обладают МЕТАЛЛИЧЕСКИМ блеском
• все металлы, кроме Hg, – ТВЕРДЫЕ вещества
• пластичны
• ТЕПЛО- и ЭЛЕКТРОПРОВОДНЫЕ
• в технике различают:
ЛЕГКИЕ (p < 5,0 г/см3) и ТЯЖЕЛЫЕ (p > 5,0 г/см3)
ЛЕГКОПЛАВКИЕ (tпл < 1000 °C) и ТУГОПЛАВКИЕ (tпл > 1000 °C)
• Вопрос 4
Общие химические свойства:
1) взаимодействуют с неметаллами с образованием бинарных соединений, например:
2Na + Cl2 = 2NaCl (хлорид натрия)
Mg + S = MgS (сульфид магния)
2Al + N2 = 2AlN (нитрид алюминия)
При взаимодействии с кислородом
а) по составу образуются нормальные, смешанные оксиды и пероксиды, например:
2Mg + O2 = 2MgO (оксид магния)
2Na + O2 = Na2O2 (пероксид натрия)
3Fe + 2O2 = Fe3O4 (смешанный оксид железа (II,III))
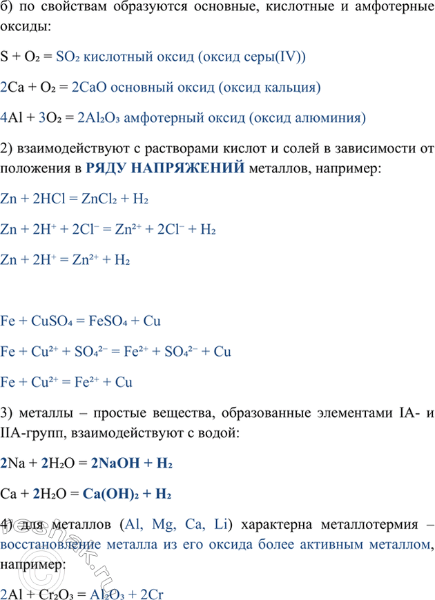
б) по свойствам образуются основные, кислотные и амфотерные оксиды:
S + O2 = SO2 кислотный оксид (оксид серы(IV))
2Ca + O2 = 2CaO основный оксид (оксид кальция)
4Al + 3O2 = 2Al2O3 амфотерный оксид (оксид алюминия)
2) взаимодействуют с растворами кислот и солей в зависимости от положения в РЯДУ НАПРЯЖЕНИЙ металлов, например:
Zn + 2HCl = ZnCl2 + H2
Zn + 2H+ + 2Cl- = Zn2+ + 2Cl- + H2
Zn + 2H+ = Zn2+ + H2
Fe + CuSO4 = FeSO4 + Cu
Fe + Cu2+ + SO42- = Fe2+ + SO42- + Cu
Fe + Cu2+ = Fe2+ + Cu
3) металлы – простые вещества, образованные элементами IA- и IIA-групп, взаимодействуют с водой:
2Na + 2H2O = 2NaOH + H2
Ca + 2H2O = Ca(OH)2 + H2
4) для металлов (Al, Mg, Ca, Li) характерна металлотермия – восстановление металла из его оксида более активным металлом, например:
2Al + Cr2O3 = Al2O3 + 2Cr
*Цитирирование задания со ссылкой на учебник производится исключительно в учебных целях для лучшего понимания разбора решения задания.
*К сожалению, временные проблемы с публикацией комментариев с мобильных устройств.