🔥ГДЗ под запретом?

Часть II Параграф 15 ГДЗ Рабочая тетрадь Габриелян Остроумов 11 класс (Химия)

Изображение Часть II• Вопрос 1Заполните таблицу, используя дополнительную информацию.Вклад ученых в практическую электрохимию• Вопрос 2Заполните таблицу.Практическое...
Дополнительное изображение
Дополнительное изображение
Дополнительное изображение

Рассмотрим вариант решения задания из учебника Габриелян, Остроумов, Сладков 11 класс, Просвещение:
Часть II
• Вопрос 1
Заполните таблицу, используя дополнительную информацию.
Вклад ученых в практическую электрохимию
• Вопрос 2
Заполните таблицу.
Практическое применение электролиза
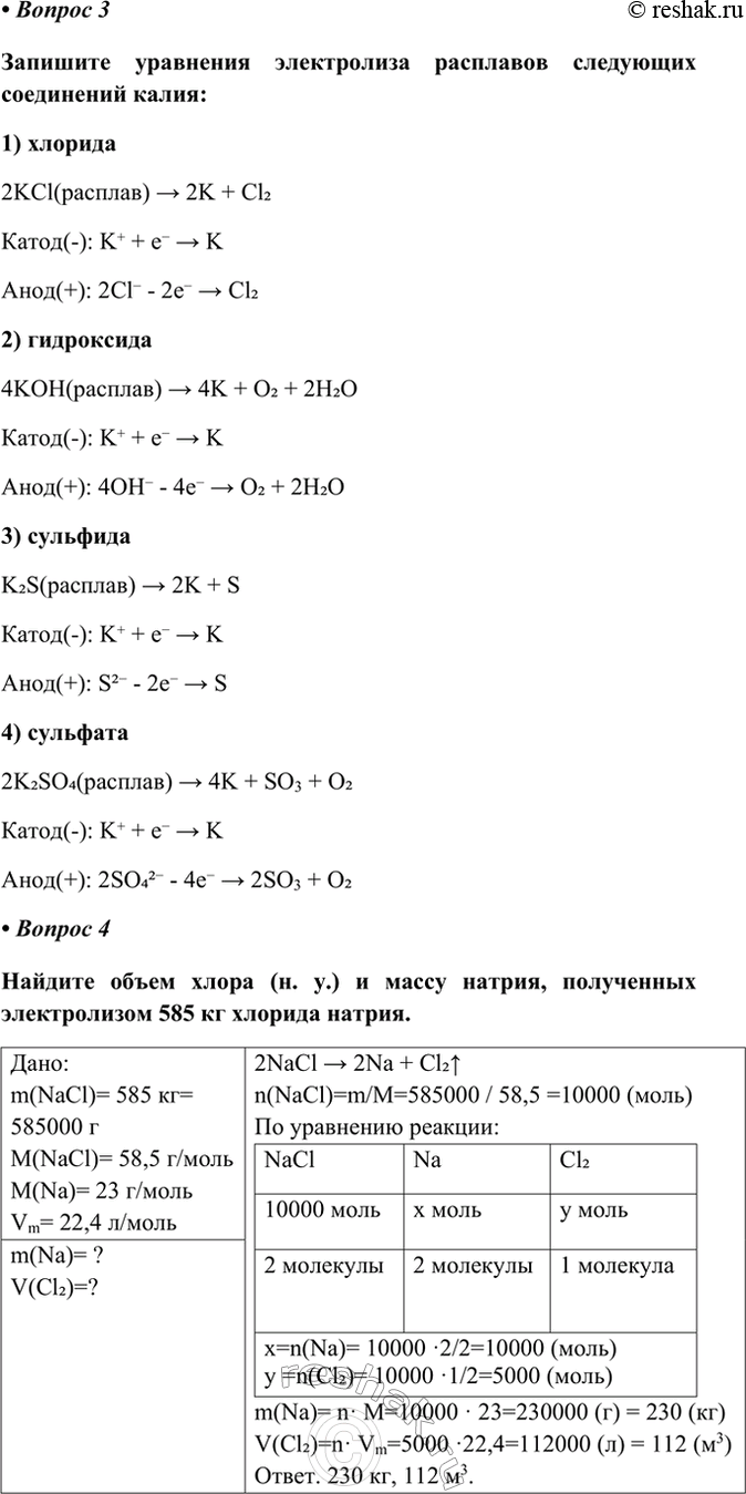
• Вопрос 3
Запишите уравнения электролиза расплавов следующих соединений калия:
1) хлорида
2KCl(расплав) > 2K + Cl2
Катод(-): K+ + e- > K
Анод(+): 2Cl- - 2e- > Cl2
2) гидроксида
4KOH(расплав) > 4K + O2 + 2H2O
Катод(-): K+ + e- > K
Анод(+): 4OH- - 4e- > O2 + 2H2O
3) сульфида
K2S(расплав) > 2K + S
Катод(-): K+ + e- > K
Анод(+): S2- - 2e- > S
4) сульфата
2K2SO4(расплав) > 4K + SO3 + O2
Катод(-): K+ + e- > K
Анод(+): 2SO42- - 4e- > 2SO3 + O2
• Вопрос 4
Найдите объем хлора (н. у.) и массу натрия, полученных электролизом 585 кг хлорида натрия.
Дано:
m(NaCl)= 585 кг= 585000 г
M(NaCl)= 58,5 г/моль
M(Na)= 23 г/моль
Vm= 22,4 л/моль
m(Na)= ?
V(Cl2)=?
2NaCl > 2Na + Cl2^
n(NaCl)=m/M=585000 / 58,5 =10000 (моль)
По уравнению реакции:
NaCl Na Cl2
10000 моль x моль y моль
2 молекулы 2 молекулы 1 молекула
x=n(Na)= 10000 ·2/2=10000 (моль)
y =n(Cl2)= 10000 ·1/2=5000 (моль)
m(Na)= n· M=10000 · 23=230000 (г) = 230 (кг)
V(Cl2)=n· Vm=5000 ·22,4=112000 (л) = 112 (м3)
Ответ. 230 кг, 112 м3.
• Вопрос 5
Установите соответствие между названием вещества и продуктами электролиза этого вещества на инертных электродах.
НАЗВАНИЕ ВЕЩЕСТВА
А) хлорид меди(II) (p-p)
Б) хлорид меди(II) (расплав)
В) хлорид натрия (p-p)
Г) хлорид натрия (расплав)
ПРОДУКТЫ ЭЛЕКТРОЛИЗА
1) водород, хлор
2) натрий, хлор
3) гидроксид меди (II), водород
4) медь, хлор
5) водород, кислород
6) гидроксид натрия, хлор, водород
А Б В Г
4 4 6 2
• Вопрос 6
Установите соответствие между формулой соли и продуктом, образующимся на катоде при электролизе водного раствора этой соли.
ФОРМУЛА СОЛИ
A) CuSO4
Б) Hg(NO3)2
B) CaCl2
Г) Na2CO3
ПРОДУКТ НА КАТОДЕ
1) натрий
2) кальций
3) медь
4) ртуть
5) водород
6) кислород
А Б В Г
3 4 5 5
• Вопрос 7
Напишите развернутый план по теме «История алюминия».
История алюминия
1. Открытие алюминия
• Первые попытки получения алюминия в начале XIX века
• Эксперименты Ганса Эрстеда (1825) – получение алюминия в виде амальгамы
• Эксперименты Фридриха Велера (1827) – получение чистого алюминия восстановлением хлорида алюминия калием
2. Развитие методов получения алюминия
• Эксперименты Анри Девиля (1854) – получение алюминия методом восстановления хлорида алюминия натрием
• Высокая стоимость алюминия в XIX веке
3. Изобретение электролитического метода
• Разработки Пола Эру и Чарльза М. Холла (1886) – изобретение электролитического способа получения алюминия из оксида
• Принцип работы электролизера Холла-Эру
• Значение этого изобретения для алюминиевой промышленности
4. Развитие алюминиевой промышленности
• Первые алюминиевые заводы
• Снижение стоимости алюминия к началу XX века
• Развитие новых сплавов на основе алюминия
*Цитирирование задания со ссылкой на учебник производится исключительно в учебных целях для лучшего понимания разбора решения задания.
*К сожалению, временные проблемы с публикацией комментариев с мобильных устройств.