🔥ГДЗ под запретом?

Часть I Параграф 17 ГДЗ Рабочая тетрадь Габриелян Остроумов 11 класс (Химия)

Изображение Часть I• Вопрос 1Положение неметаллов в периодической системе:•	по и над диагональю B-At•	все p-элементыИз 118 элементов к неметаллам относится 22• Вопрос...
Дополнительное изображение

Рассмотрим вариант решения задания из учебника Габриелян, Остроумов, Сладков 11 класс, Просвещение:
Часть I
• Вопрос 1
Положение неметаллов в периодической системе:
• по и над диагональю B-At
• все p-элементы
Из 118 элементов к неметаллам относится 22
• Вопрос 2
Особенности строения атомов:
• содержат на внешнем слое > 3 e
• имеют небольшой радиус (R) атома
Проявляют как ВОССТАНОВИТЕЛЬНЫЕ, так и ОКИСЛИТЕЛЬНЫЕ СВОЙСТВА в зависимости от положения в ряду ЭЛЕКТРООТРИЦАТЕЛЬНОСТИ.
• Вопрос 3
Заполните таблицу.
Физические свойства неметаллов
• Вопрос 4
Для неметаллов характерны кристаллические решетки двух типов:
МОЛЕКУЛЯРНАЯ: кислород O2, сера S8, вода H2O, углекислый газ CO2, метан CH4, аммиак NH3
АТОМНАЯ: алмаз C, графит C, кремний Si.
• Вопрос 5
Для неметаллов характерно явление АЛЛОТРОПИИ
Примеры
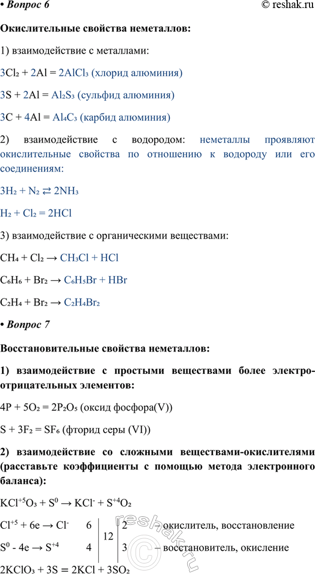
• Вопрос 6
Окислительные свойства неметаллов:
1) взаимодействие с металлами:
3Cl2 + 2Al = 2AlCl3 (хлорид алюминия)
3S + 2Al = Al2S3 (сульфид алюминия)
3C + 4Al = Al4C3 (карбид алюминия)
2) взаимодействие с водородом: неметаллы проявляют окислительные свойства по отношению к водороду или его соединениям:
3H2 + N2 < - > 2NH3
H2 + Cl2 = 2HCl
3) взаимодействие с органическими веществами:
CH4 + Cl2 > CH3Cl + HCl
C6H6 + Br2 > C6H5Br + HBr
C2H4 + Br2 > C2H4Br2
• Вопрос 7
Восстановительные свойства неметаллов:
1) взаимодействие с простыми веществами более электро-отрицательных элементов:
4P + 5O2 = 2P2O5 (оксид фосфора(V))
S + 3F2 = SF6 (фторид серы (VI))
2) взаимодействие со сложными веществами-окислителями (расставьте коэффициенты с помощью метода электронного баланса):
KCl+5O3 + S0 > KCl- + S+4O2
Cl+5 + 6e > Cl- 6 12 2 – окислитель, восстановление
S0 - 4e > S+4 4 3 – восстановитель, окисление
2KClO3 + 3S = 2KCl + 3SO2
*Цитирирование задания со ссылкой на учебник производится исключительно в учебных целях для лучшего понимания разбора решения задания.
*К сожалению, временные проблемы с публикацией комментариев с мобильных устройств.