Упр.159 ГДЗ Мерзляк 9 класс (Алгебра)
Решение #1 (Учебник 2026)
Решение #2 (Учебник 2021)
Решение #3 (Учебник 2021)

Рассмотрим вариант решения задания из учебника Мерзляк, Полонская, Якир 9 класс, Просвещение:
Постройте график уравнения:
1) 4x+y=3; 4) (x-2)^2+y^2=0;
2) 2x-3y=6; 5) (x-3)(y-x)=0;
3) xy=-8; 6) (y-x)/(y^2-1)=0.
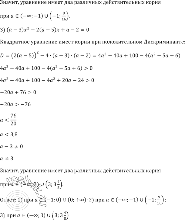
Найдите все значения а, при которых имеет два различных действительных корня уравнение:
1) ах^2 + 2х - 1 = 0;
2) (а + 1)х^2 - (2а - 3)х + а = 0;
3) (а - 3)х^2 - 2(а - 5)х + a - 2 = 0.
Похожие решебники
Популярные решебники 9 класс Все решебники
*К сожалению, временные проблемы с публикацией комментариев с мобильных устройств.