Задание ЕГЭ 1 Параграф 13 ГДЗ Мякишев 10 класс (Физика)
Решение #1

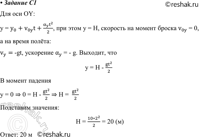
Рассмотрим вариант решения задания из учебника Мякишев, Буховцев 10 класс, Просвещение:
C1. Камень, брошенный горизонтально, упал на землю через 2 с. Определите высоту, с которой был брошен камень (g = 10 м/с2).
Похожие решебники
Популярные решебники 10 класс Все решебники
*К сожалению, временные проблемы с публикацией комментариев с мобильных устройств.